HOME   LIST
‹–   –›

Flux Rope in 2024

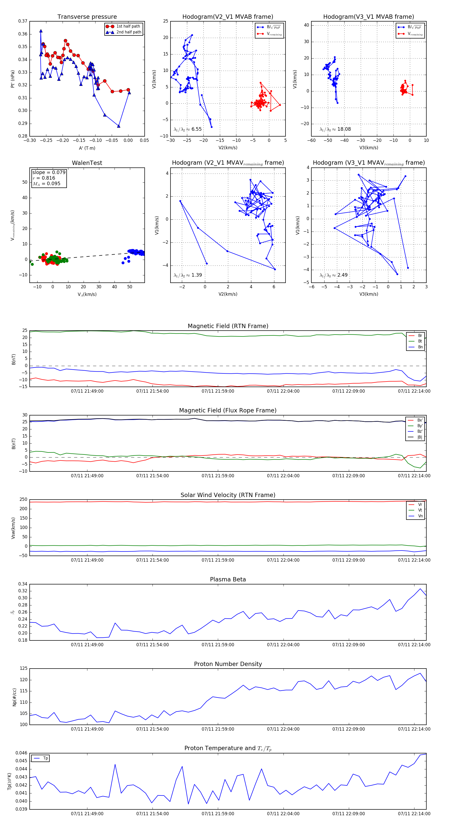
Flux Rope Event 2024-07-11 21:44:36 ~ 2024-07-11 22:14:56 (1821 seconds)


plot