HOME   LIST
‹–   –›

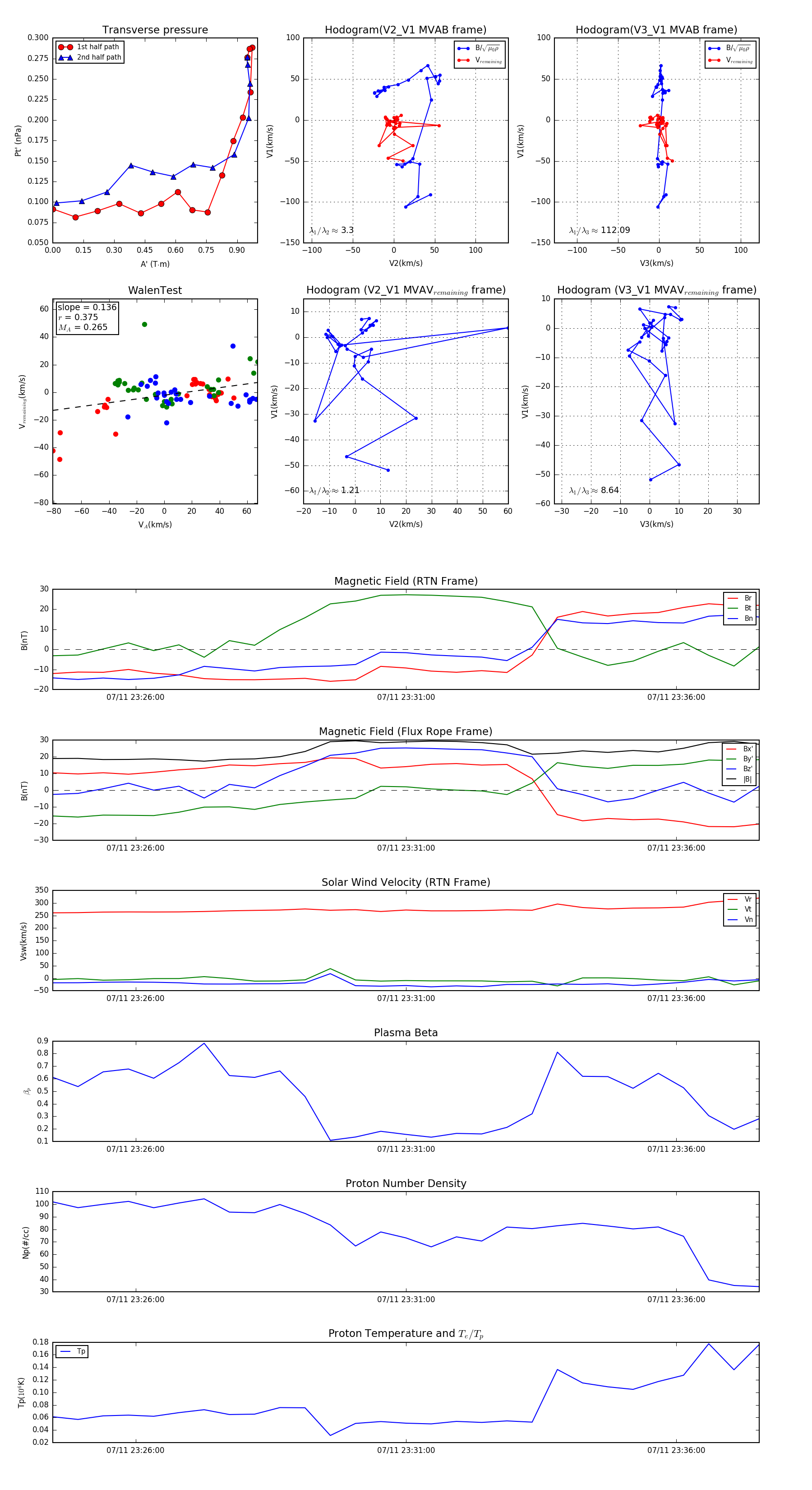
Flux Rope in 2024

Flux Rope Event 2024-07-11 23:24:28 ~ 2024-07-11 23:37:32 (785 seconds)


plot