HOME   LIST
‹–   –›

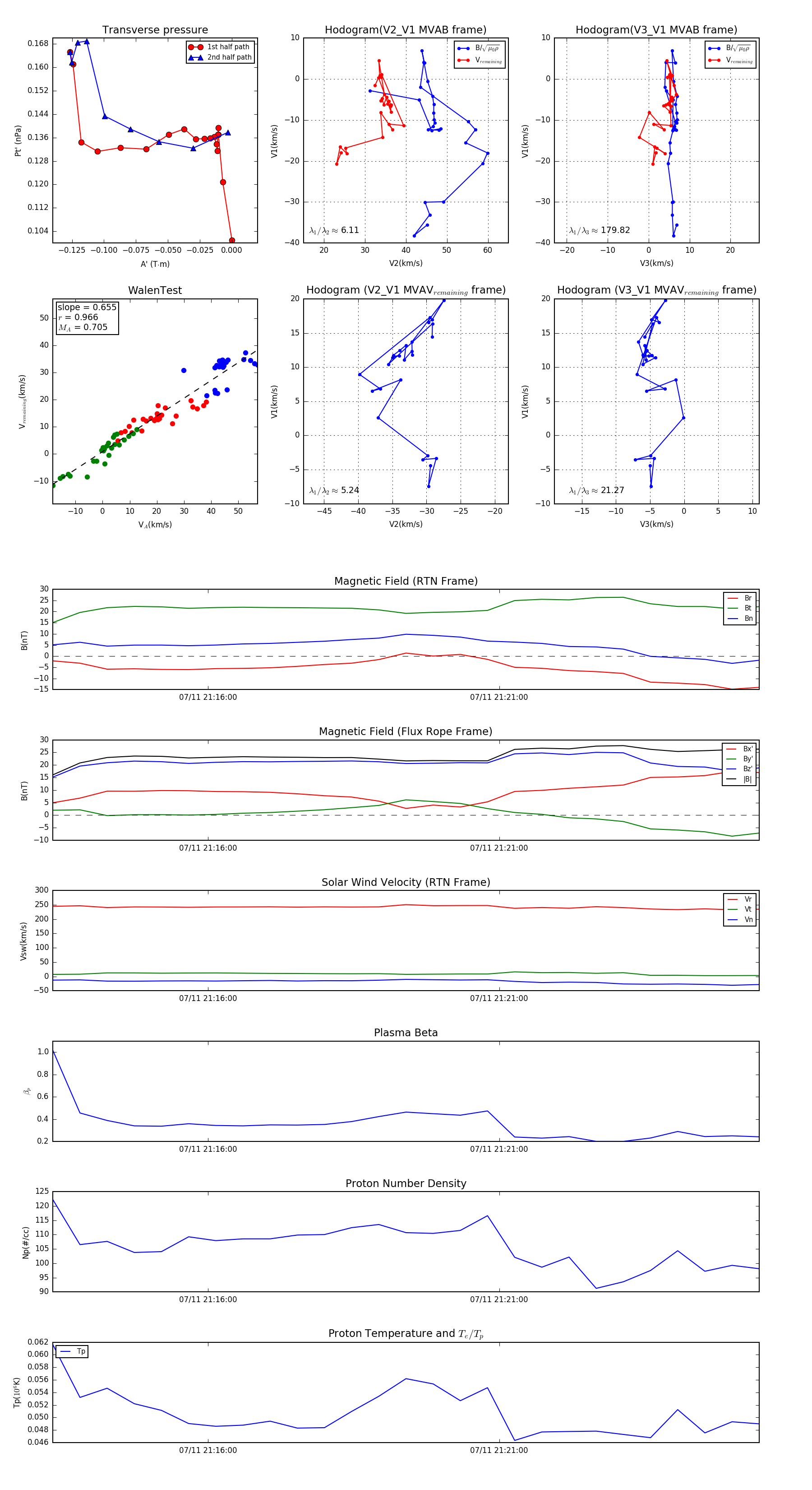
Flux Rope in 2024

Flux Rope Event 2024-07-11 21:13:20 ~ 2024-07-11 21:25:28 (729 seconds)


plot