HOME   LIST
‹–   –›

Flux Rope in 2024

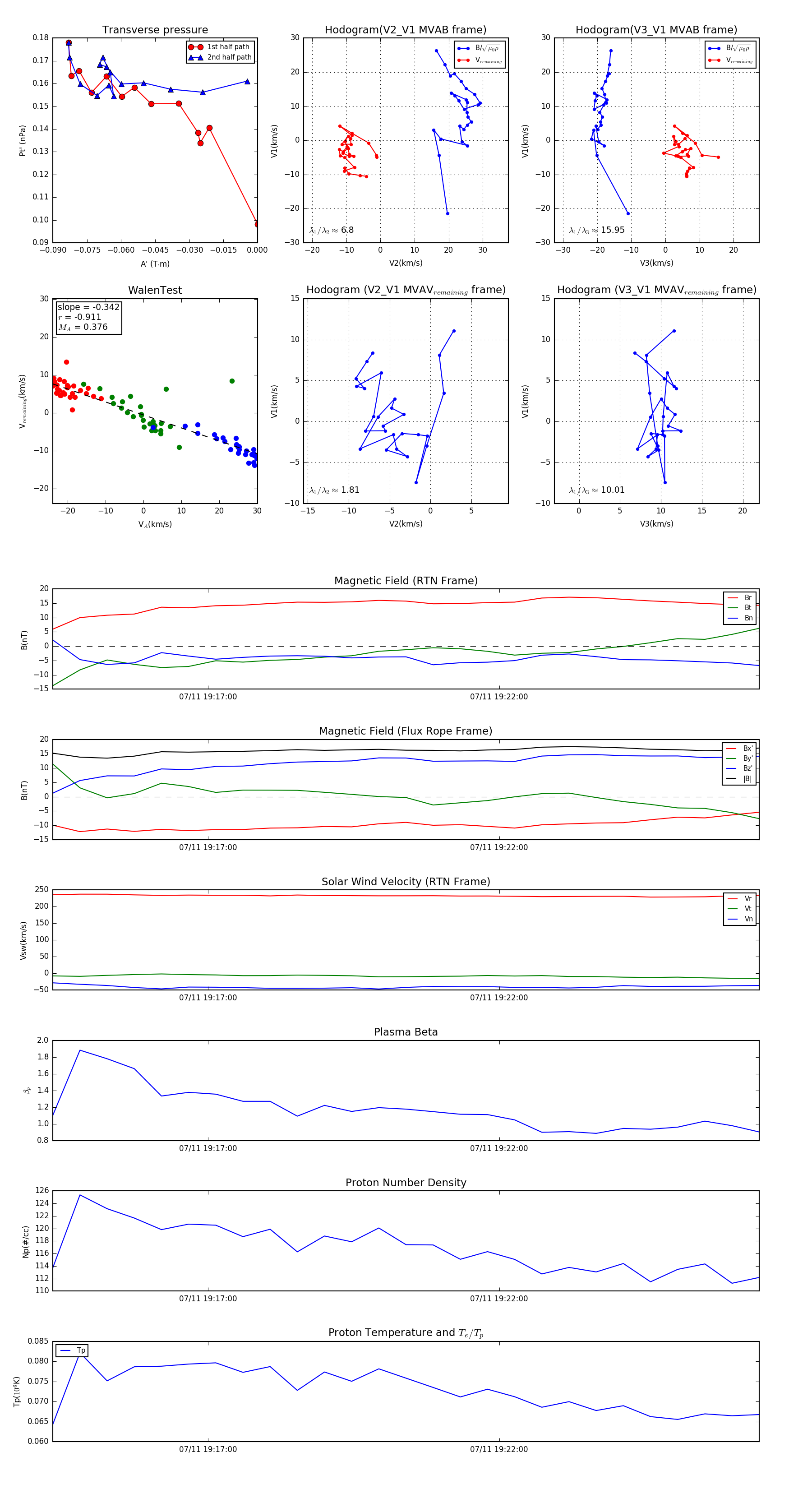
Flux Rope Event 2024-07-11 19:14:20 ~ 2024-07-11 19:26:28 (729 seconds)


plot