HOME   LIST
‹–   –›

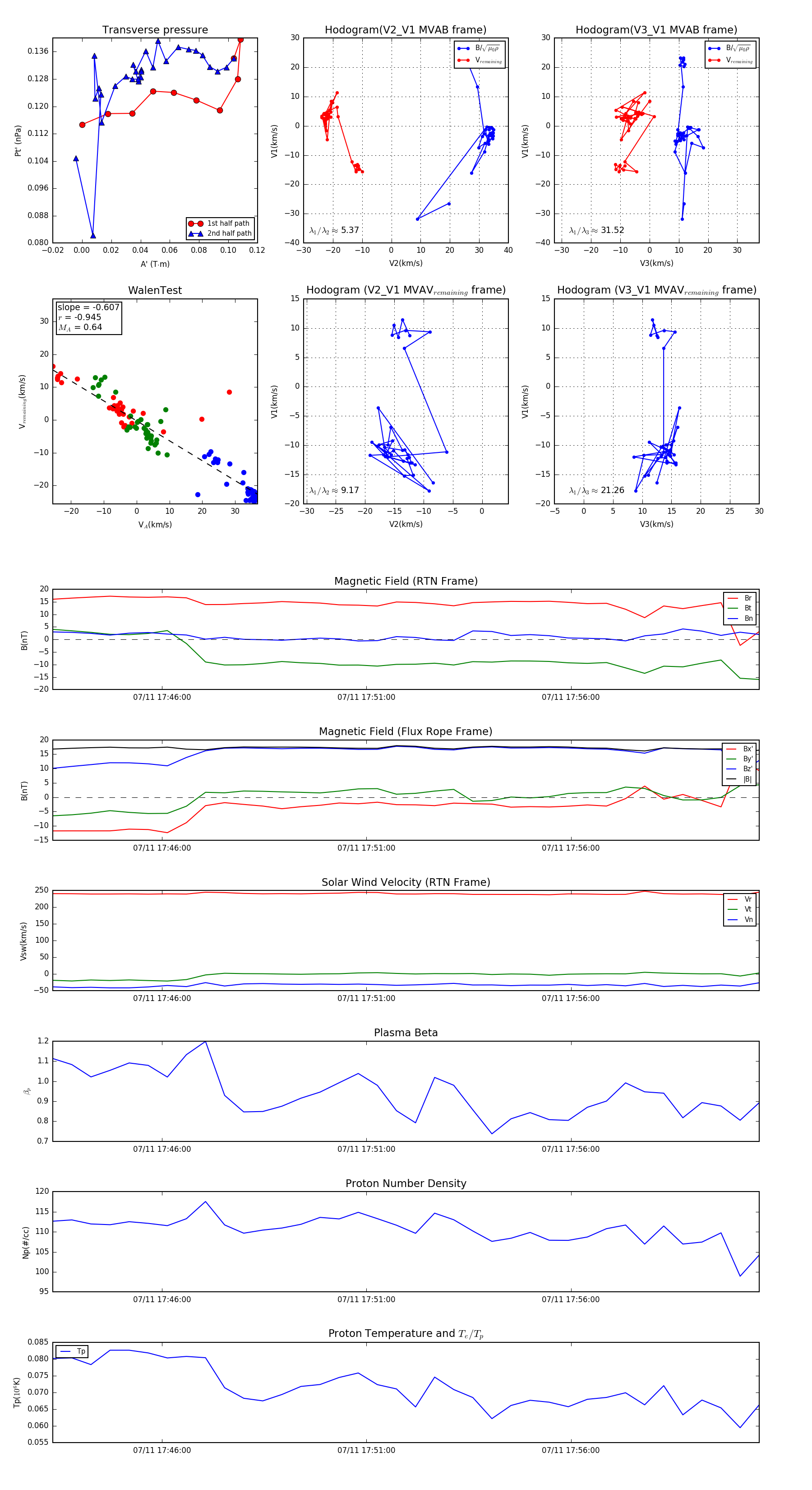
Flux Rope in 2024

Flux Rope Event 2024-07-11 17:43:20 ~ 2024-07-11 18:00:36 (1037 seconds)


plot