HOME   LIST
‹–   –›

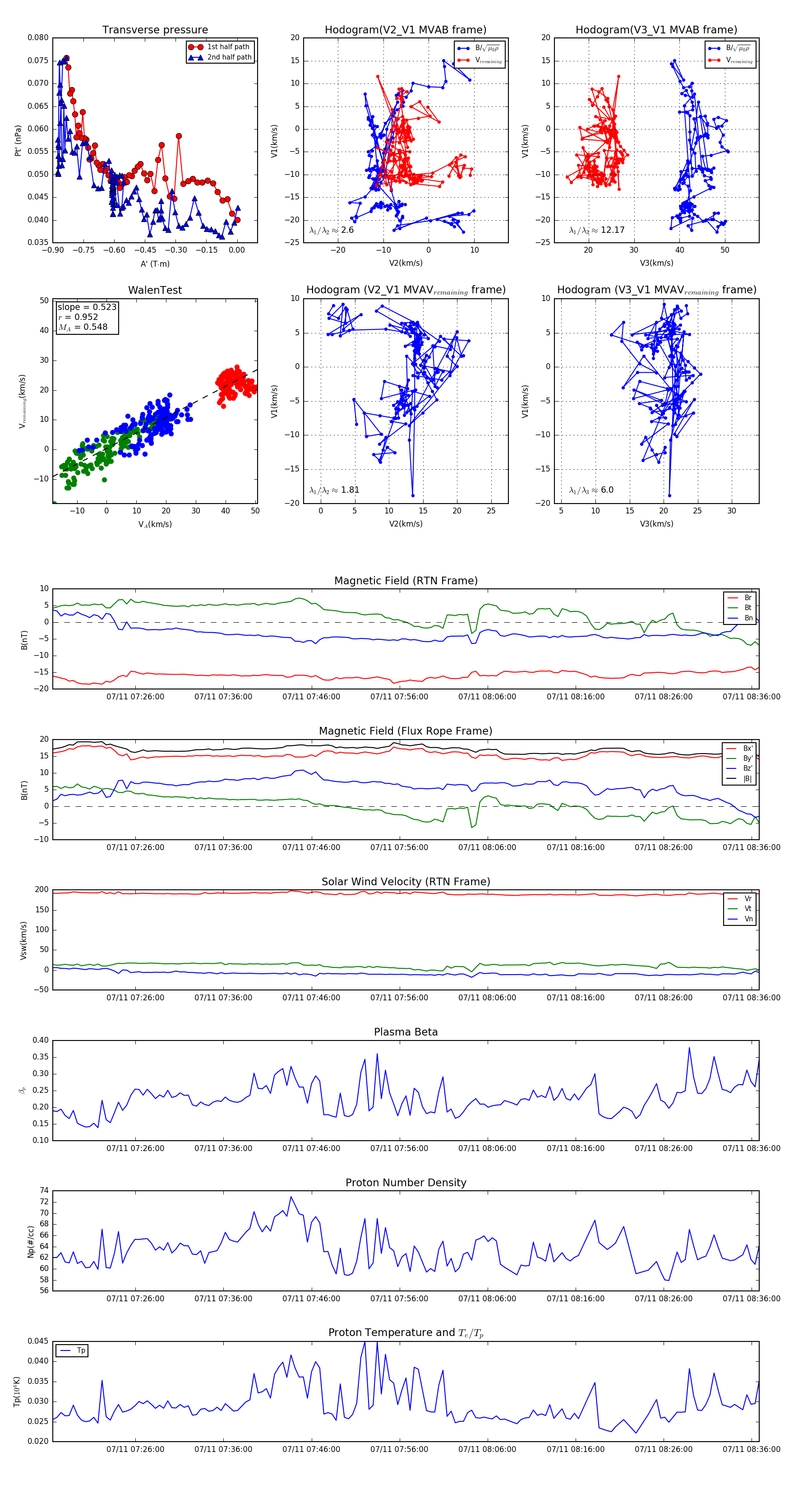
Flux Rope in 2024

Flux Rope Event 2024-07-11 07:16:36 ~ 2024-07-11 08:36:52 (4817 seconds)


plot