HOME   LIST
‹–   –›

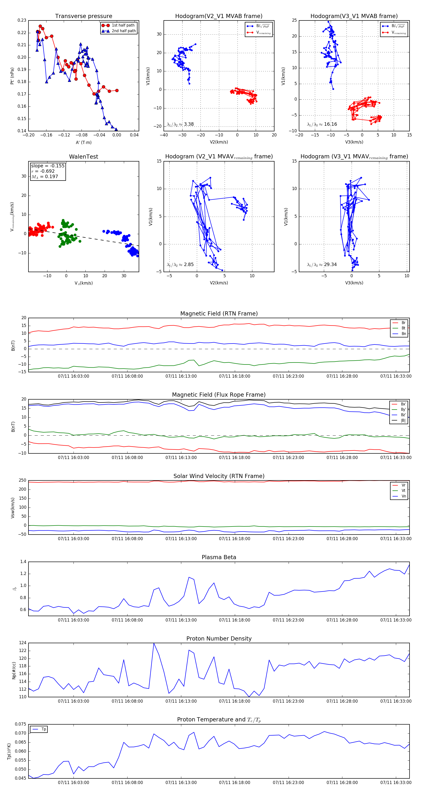
Flux Rope in 2024

Flux Rope Event 2024-07-11 15:58:48 ~ 2024-07-11 16:34:16 (2129 seconds)


plot