HOME   LIST
‹–   –›

Flux Rope in 2024

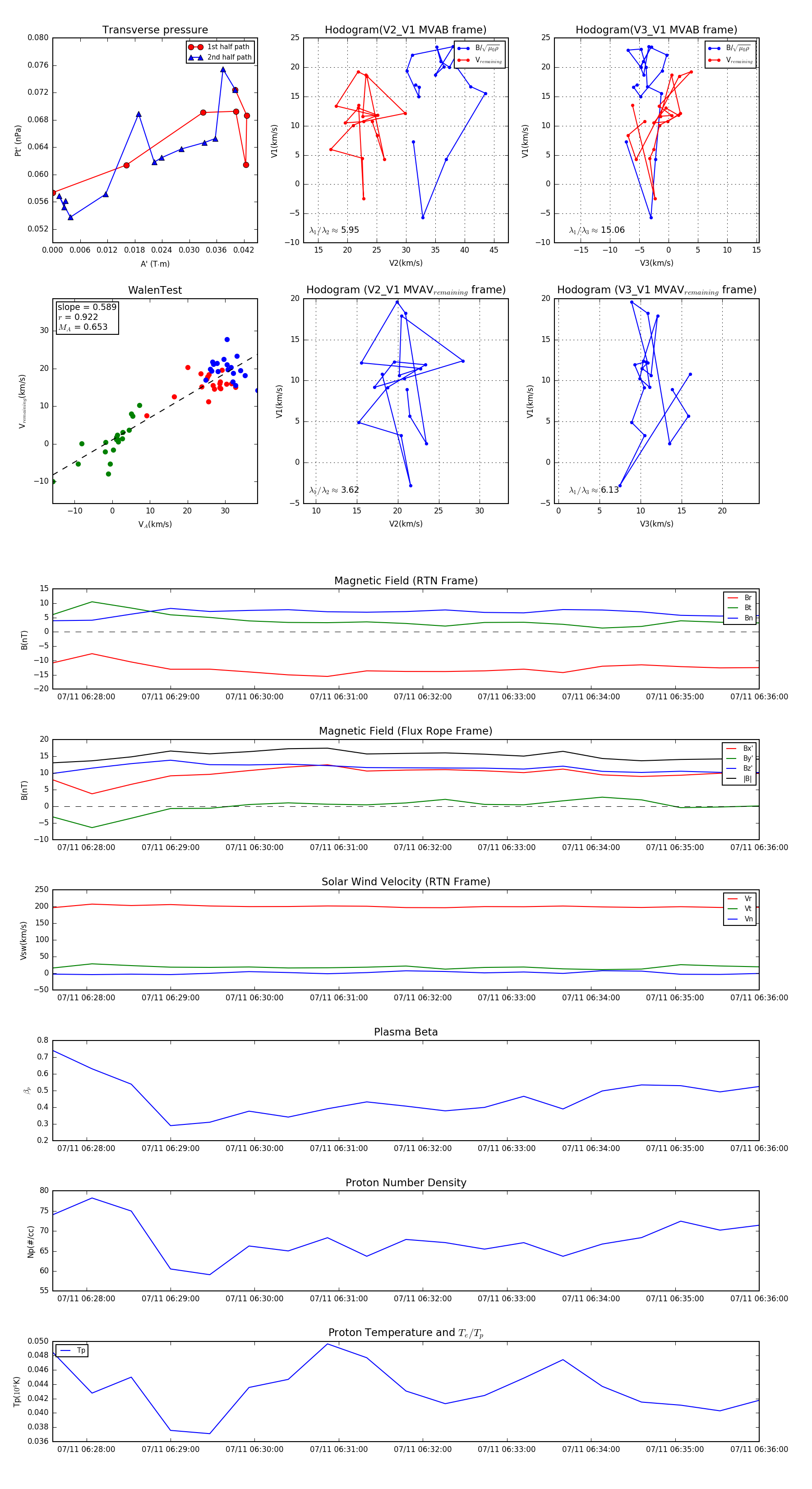
Flux Rope Event 2024-07-11 06:27:36 ~ 2024-07-11 06:36:00 (505 seconds)


plot