HOME   LIST
‹–   –›

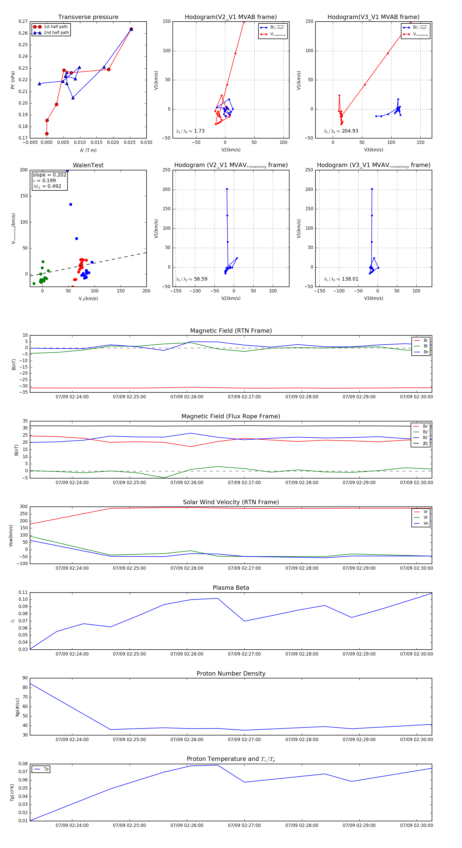
Flux Rope in 2024

Flux Rope Event 2024-07-09 02:23:16 ~ 2024-07-09 02:30:16 (421 seconds)


plot