HOME   LIST
‹–   –›

Flux Rope in 2024

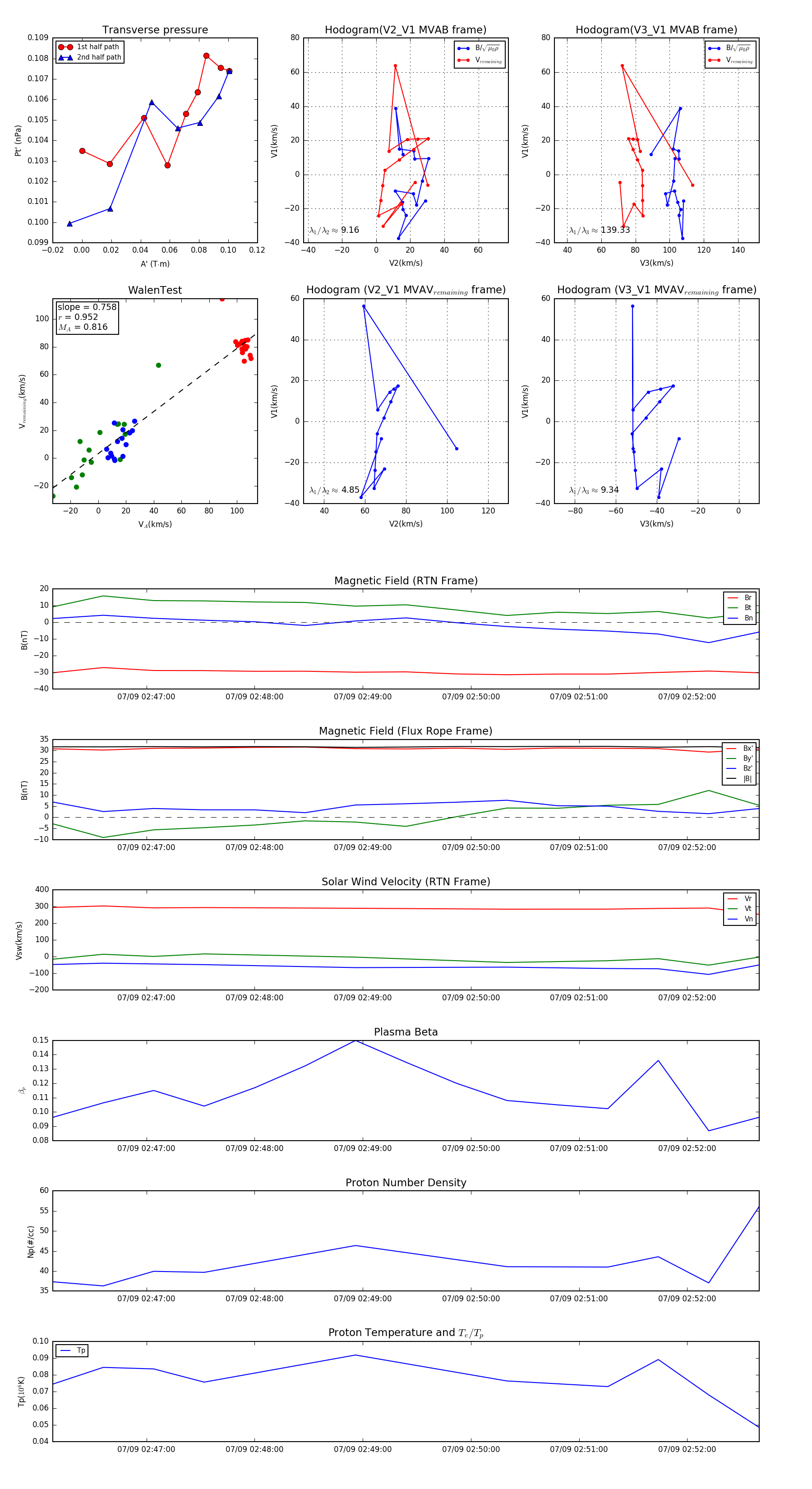
Flux Rope Event 2024-07-09 02:46:08 ~ 2024-07-09 02:52:40 (393 seconds)


plot