HOME   LIST
‹–   –›

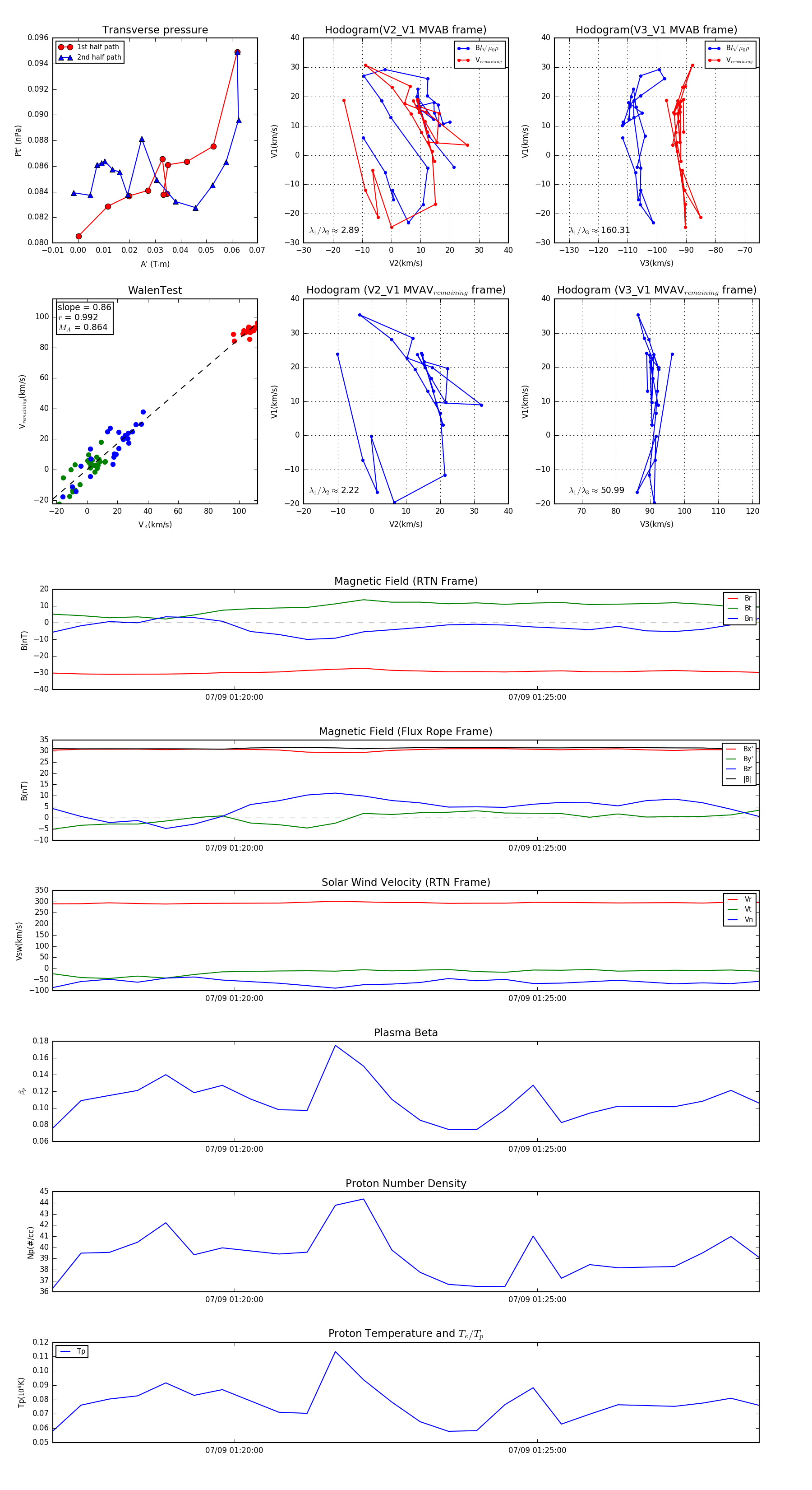
Flux Rope in 2024

Flux Rope Event 2024-07-09 01:17:00 ~ 2024-07-09 01:28:40 (701 seconds)


plot