HOME   LIST
‹–   –›

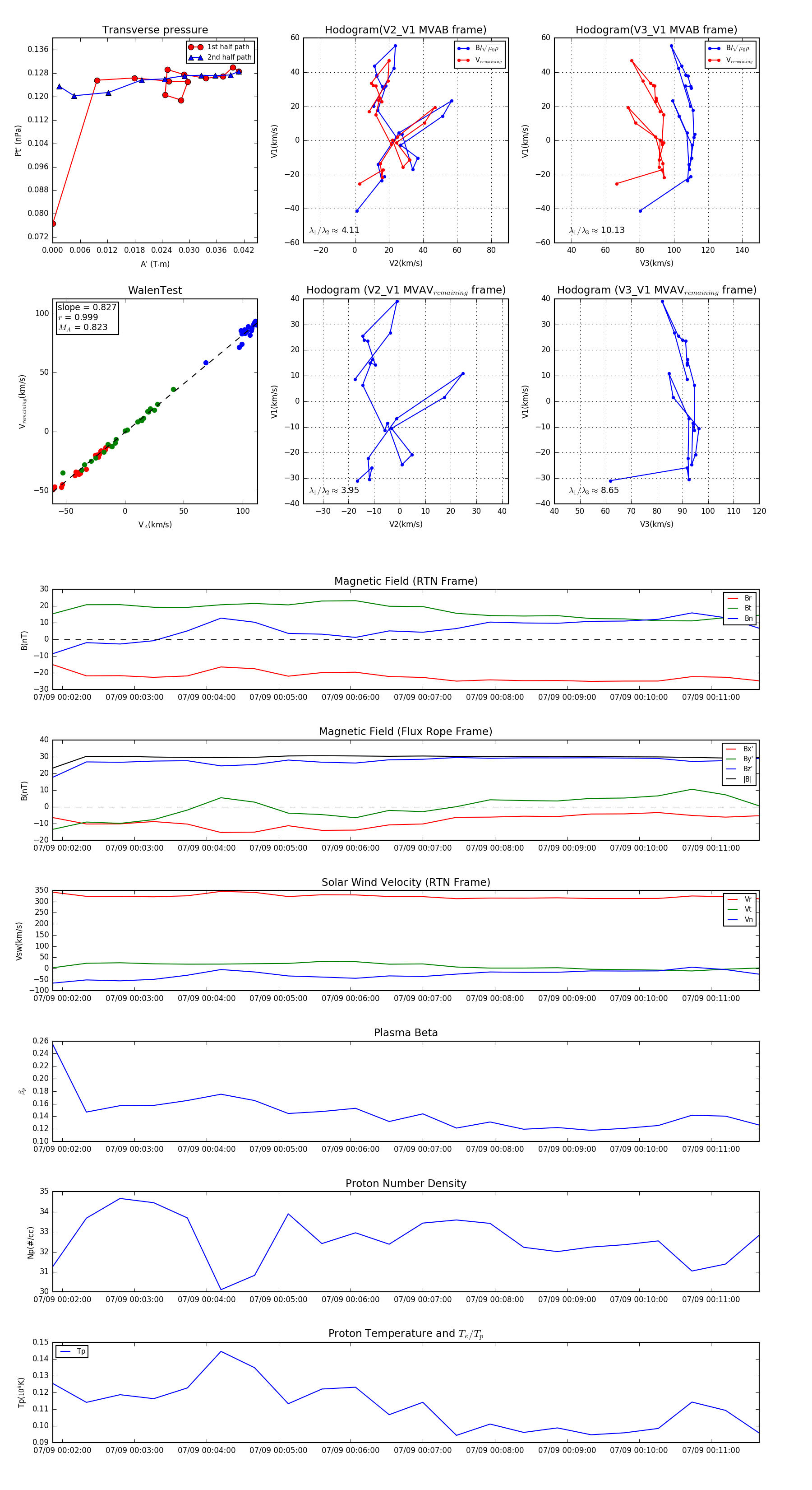
Flux Rope in 2024

Flux Rope Event 2024-07-09 00:01:52 ~ 2024-07-09 00:11:40 (589 seconds)


plot