HOME   LIST
‹–   –›

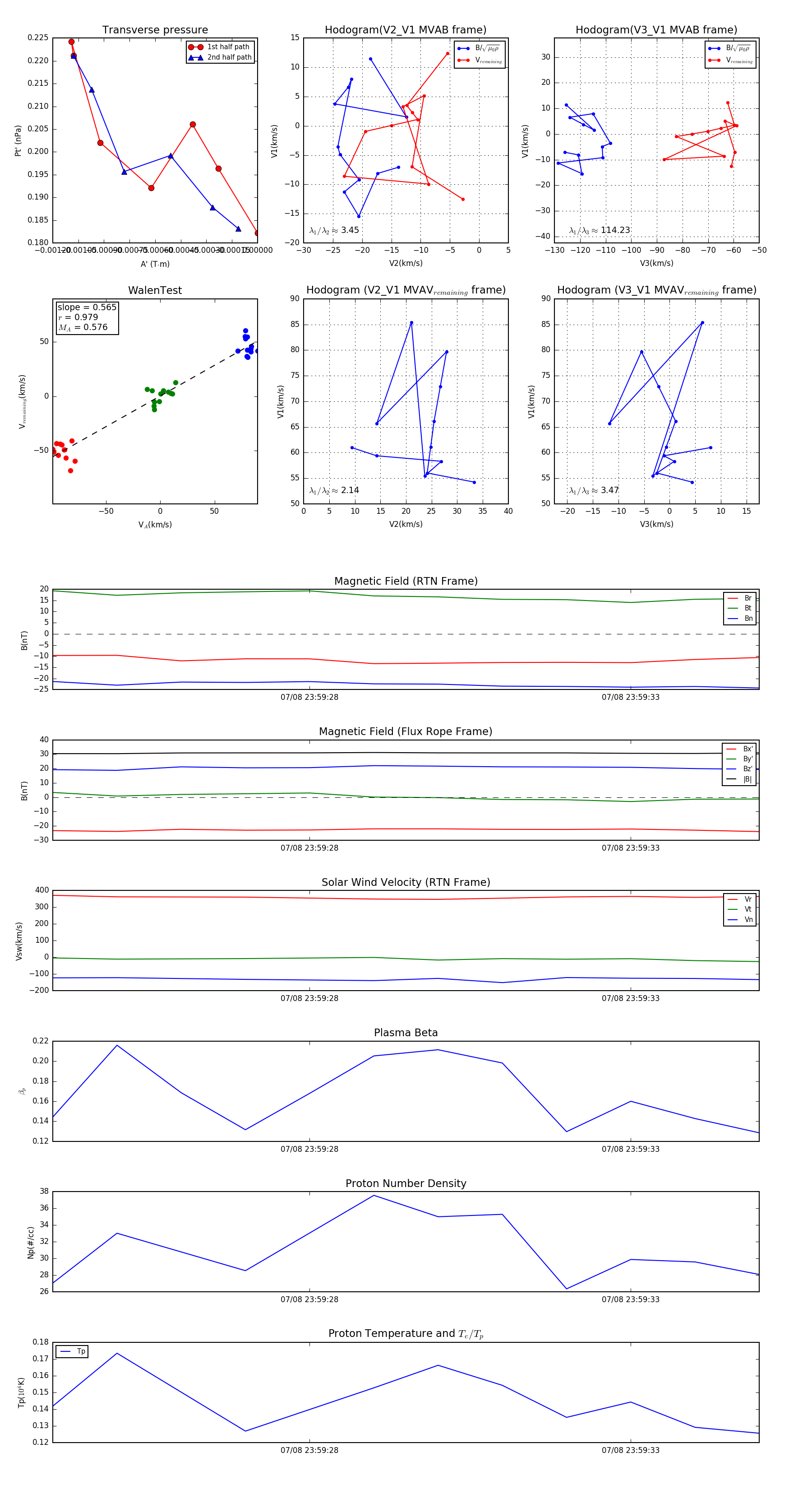
Flux Rope in 2024

Flux Rope Event 2024-07-08 23:59:24 ~ 2024-07-08 23:59:35 (12 seconds)


plot