HOME   LIST
‹–   –›

Flux Rope in 2024

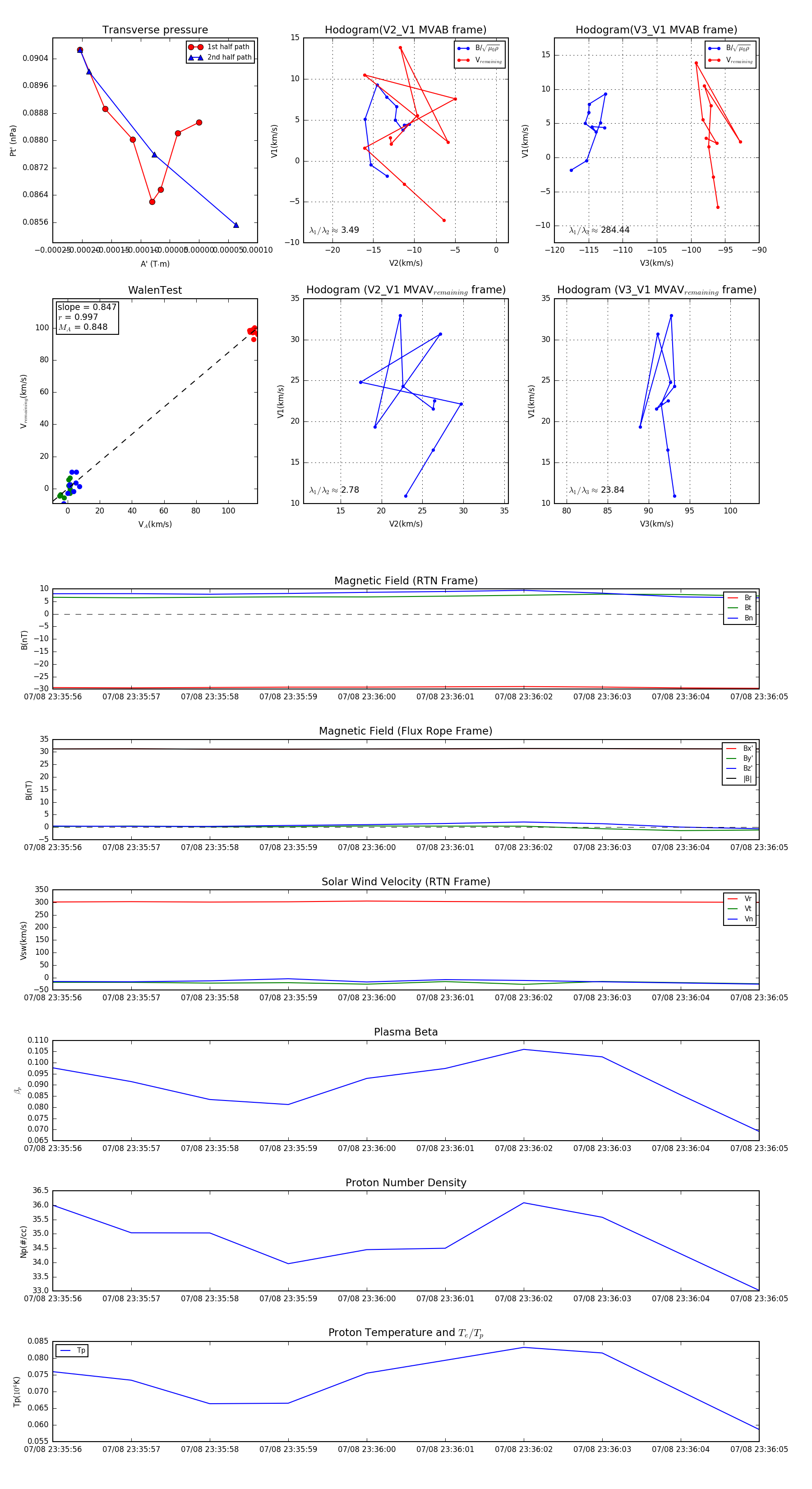
Flux Rope Event 2024-07-08 23:35:56 ~ 2024-07-08 23:36:05 (10 seconds)


plot