HOME   LIST
‹–   –›

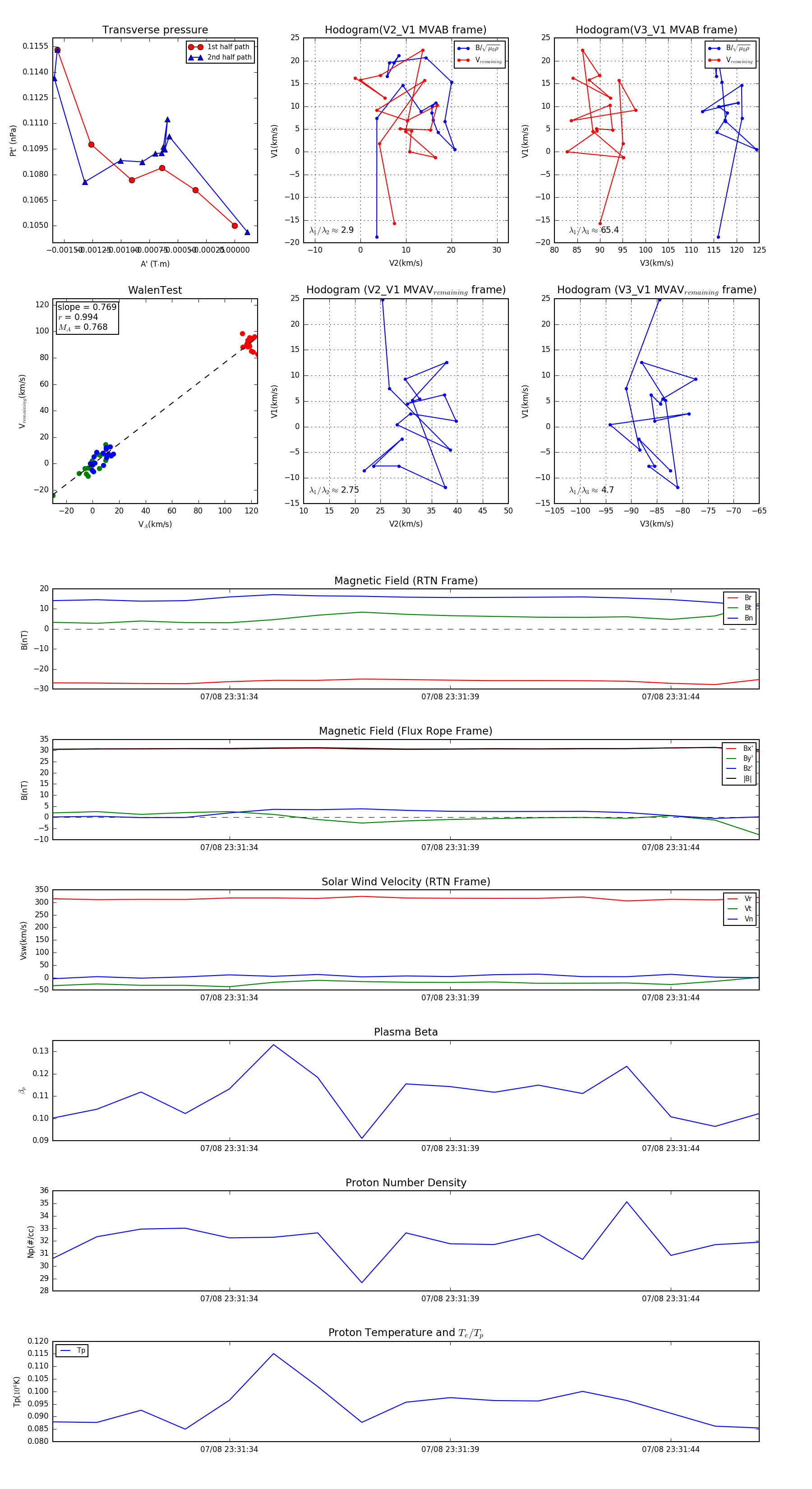
Flux Rope in 2024

Flux Rope Event 2024-07-08 23:31:30 ~ 2024-07-08 23:31:46 (17 seconds)


plot