HOME   LIST
‹–   –›

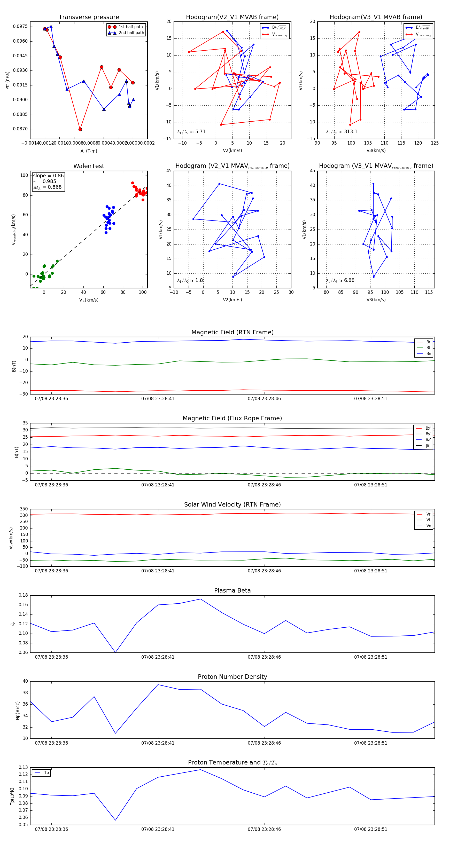
Flux Rope in 2024

Flux Rope Event 2024-07-08 23:28:35 ~ 2024-07-08 23:28:54 (20 seconds)


plot