HOME   LIST
‹–   –›

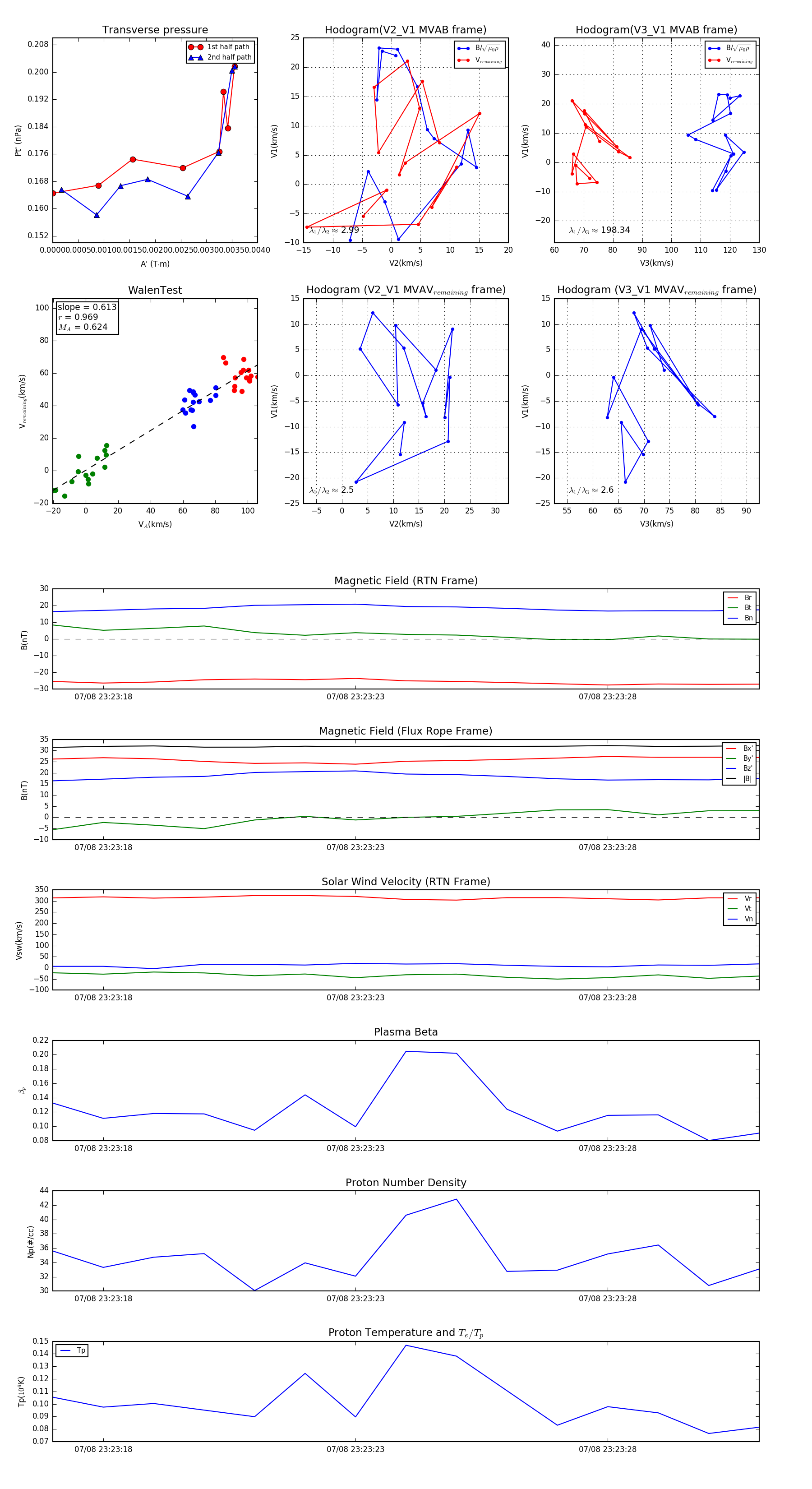
Flux Rope in 2024

Flux Rope Event 2024-07-08 23:23:17 ~ 2024-07-08 23:23:31 (15 seconds)


plot