HOME   LIST
‹–   –›

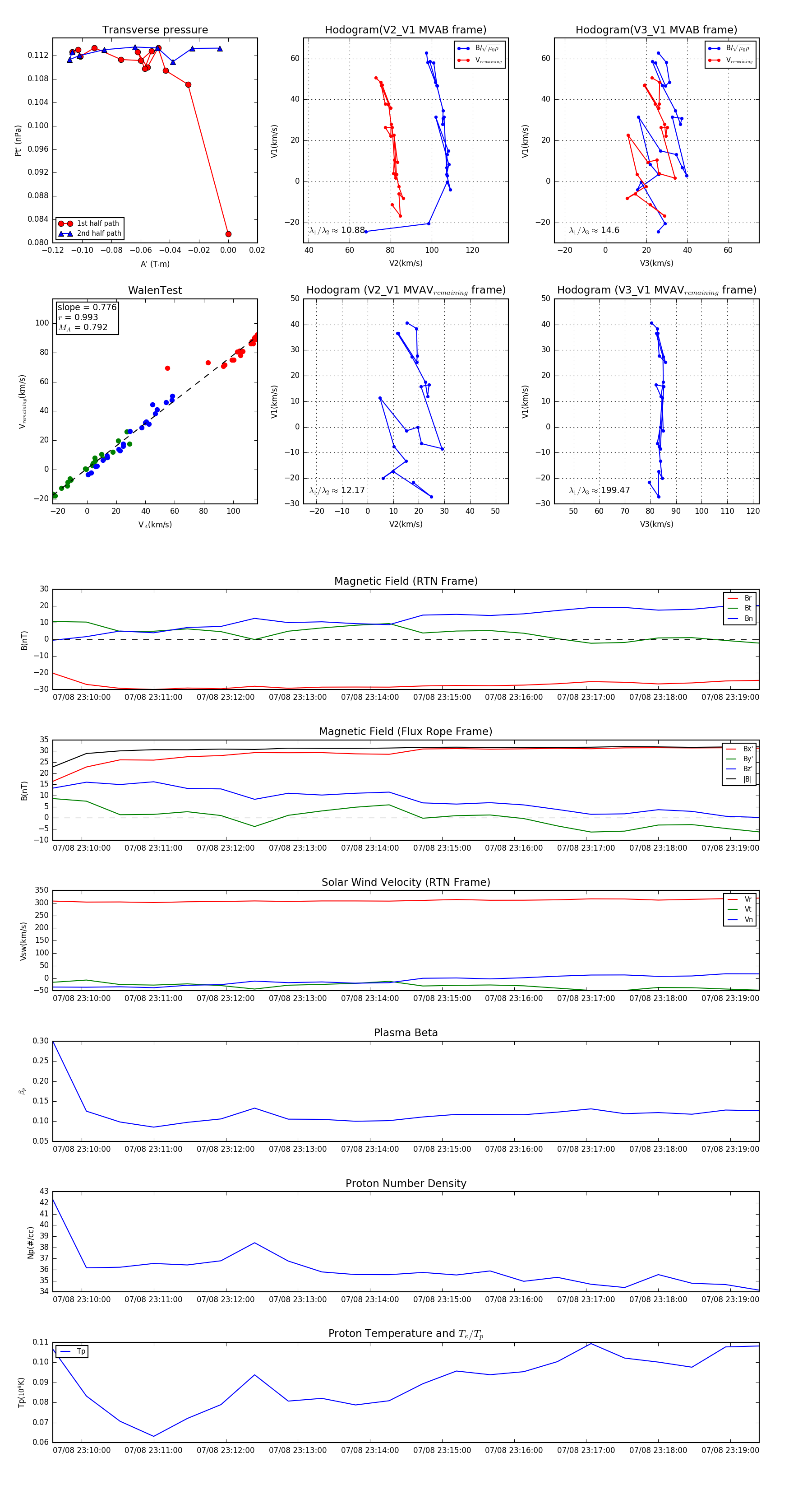
Flux Rope in 2024

Flux Rope Event 2024-07-08 23:09:36 ~ 2024-07-08 23:19:24 (589 seconds)


plot