HOME   LIST
‹–   –›

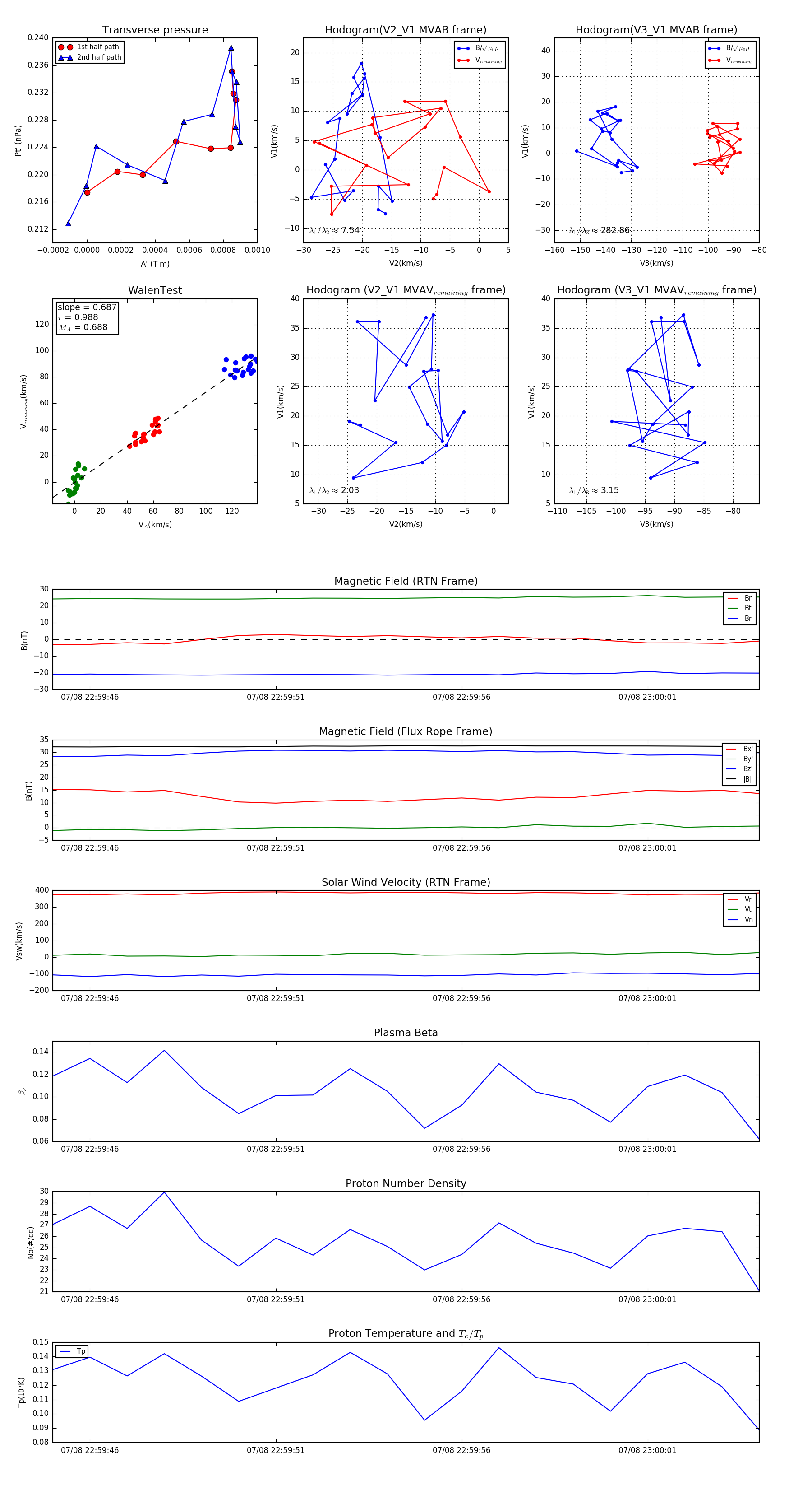
Flux Rope in 2024

Flux Rope Event 2024-07-08 22:59:45 ~ 2024-07-08 23:00:04 (20 seconds)


plot