HOME   LIST
‹–   –›

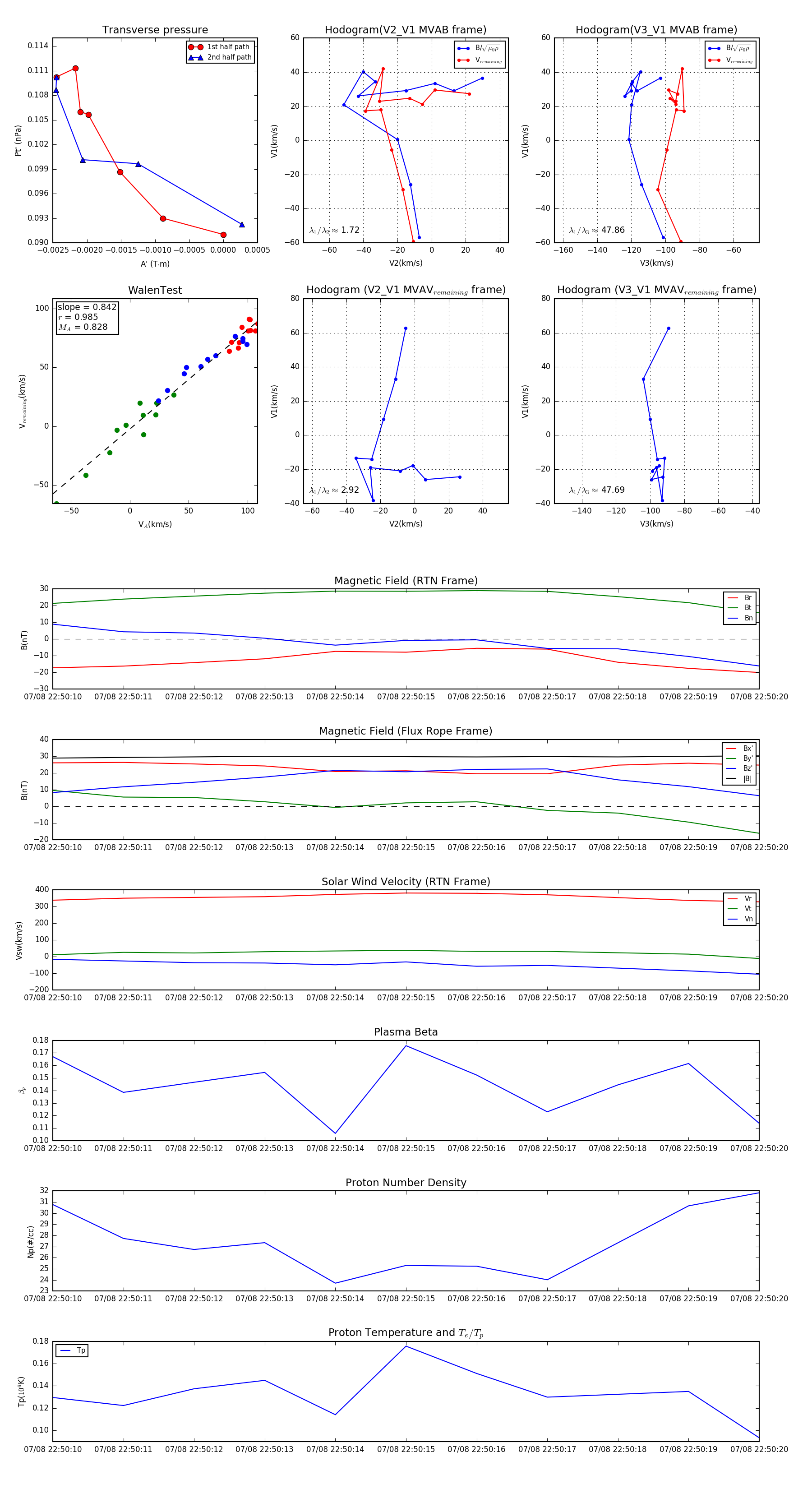
Flux Rope in 2024

Flux Rope Event 2024-07-08 22:50:10 ~ 2024-07-08 22:50:20 (11 seconds)


plot