HOME   LIST
‹–   –›

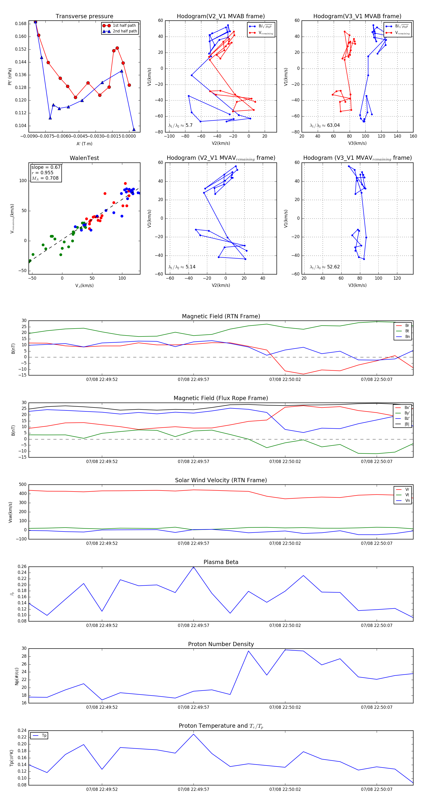
Flux Rope in 2024

Flux Rope Event 2024-07-08 22:49:48 ~ 2024-07-08 22:50:09 (22 seconds)


plot