HOME   LIST
‹–   –›

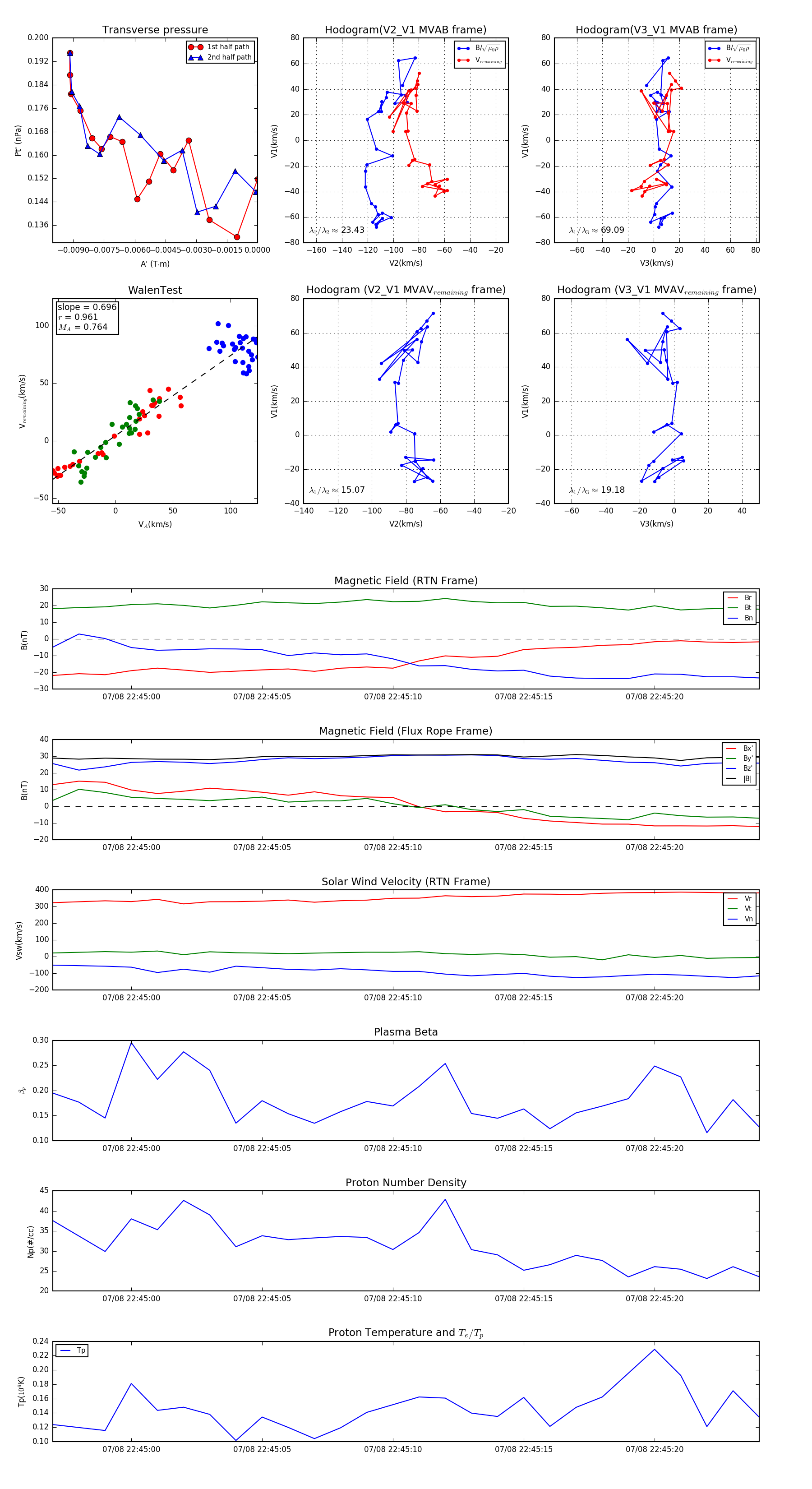
Flux Rope in 2024

Flux Rope Event 2024-07-08 22:44:57 ~ 2024-07-08 22:45:24 (28 seconds)


plot