HOME   LIST
‹–   –›

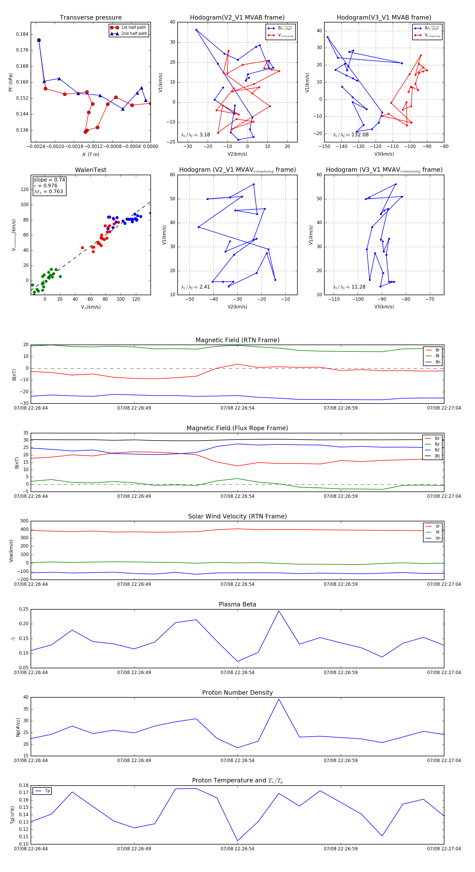
Flux Rope in 2024

Flux Rope Event 2024-07-08 22:26:44 ~ 2024-07-08 22:27:04 (21 seconds)


plot