HOME   LIST
‹–   –›

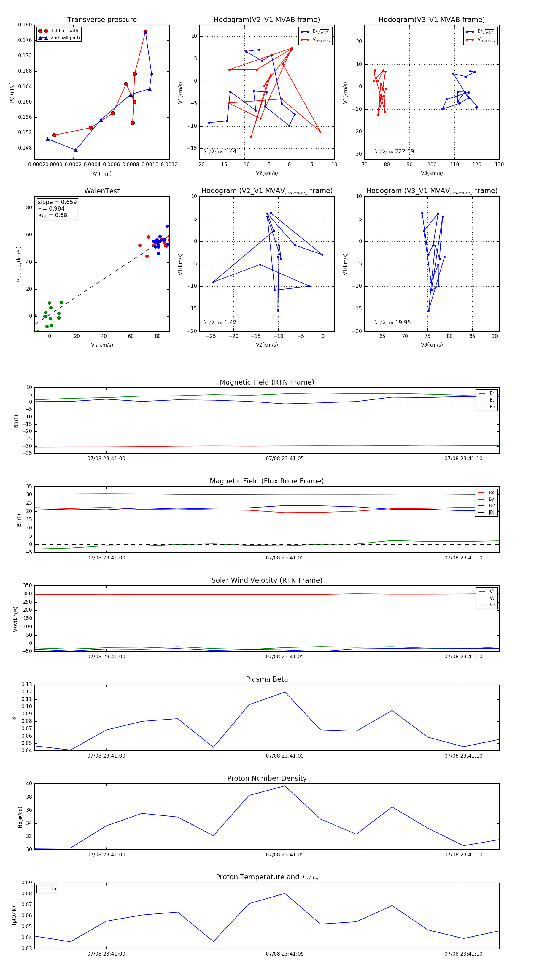
Flux Rope in 2024

Flux Rope Event 2024-07-08 23:40:58 ~ 2024-07-08 23:41:11 (14 seconds)


plot