HOME   LIST
‹–   –›

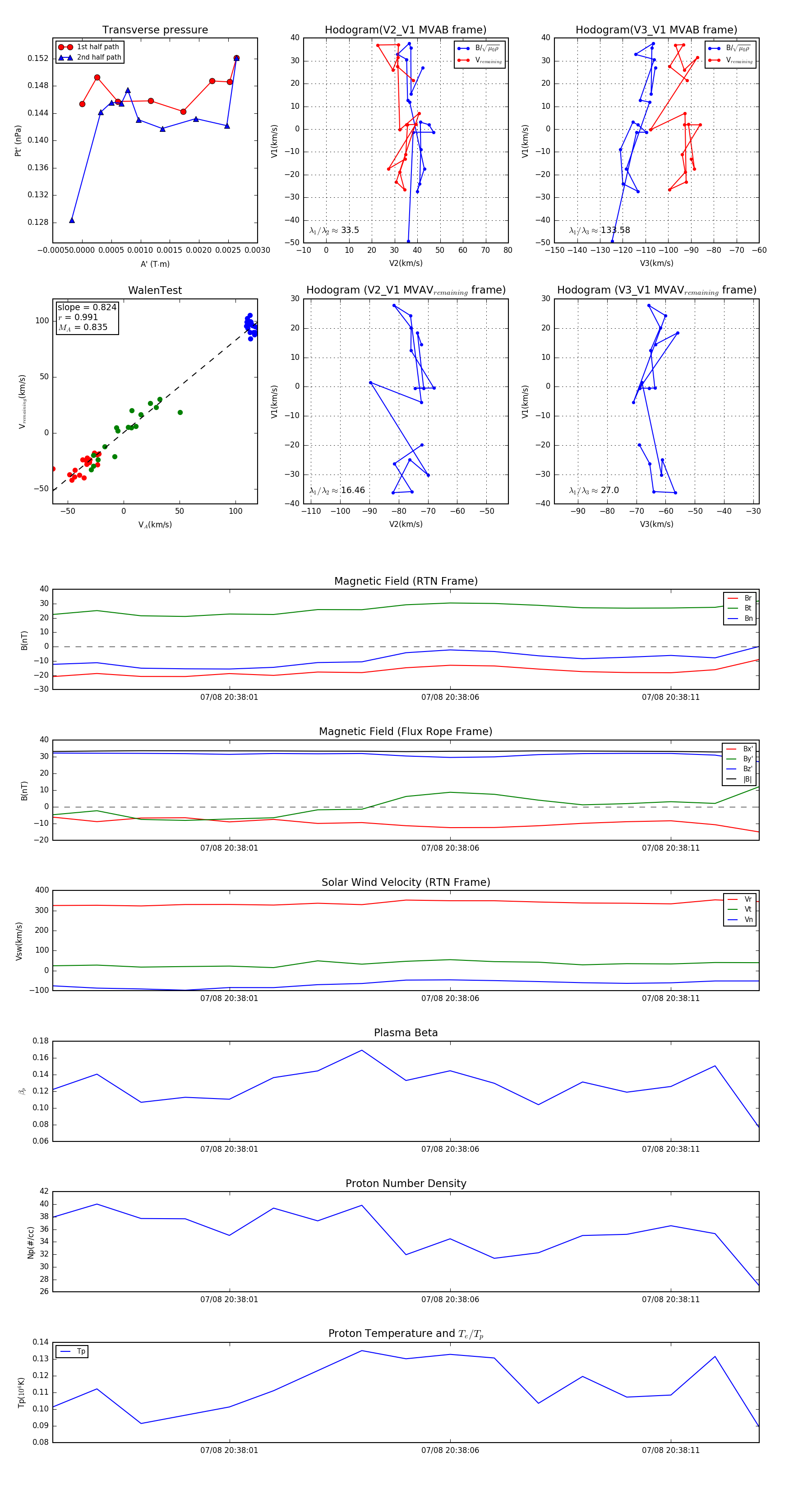
Flux Rope in 2024

Flux Rope Event 2024-07-08 20:37:57 ~ 2024-07-08 20:38:13 (17 seconds)


plot