HOME   LIST
‹–   –›

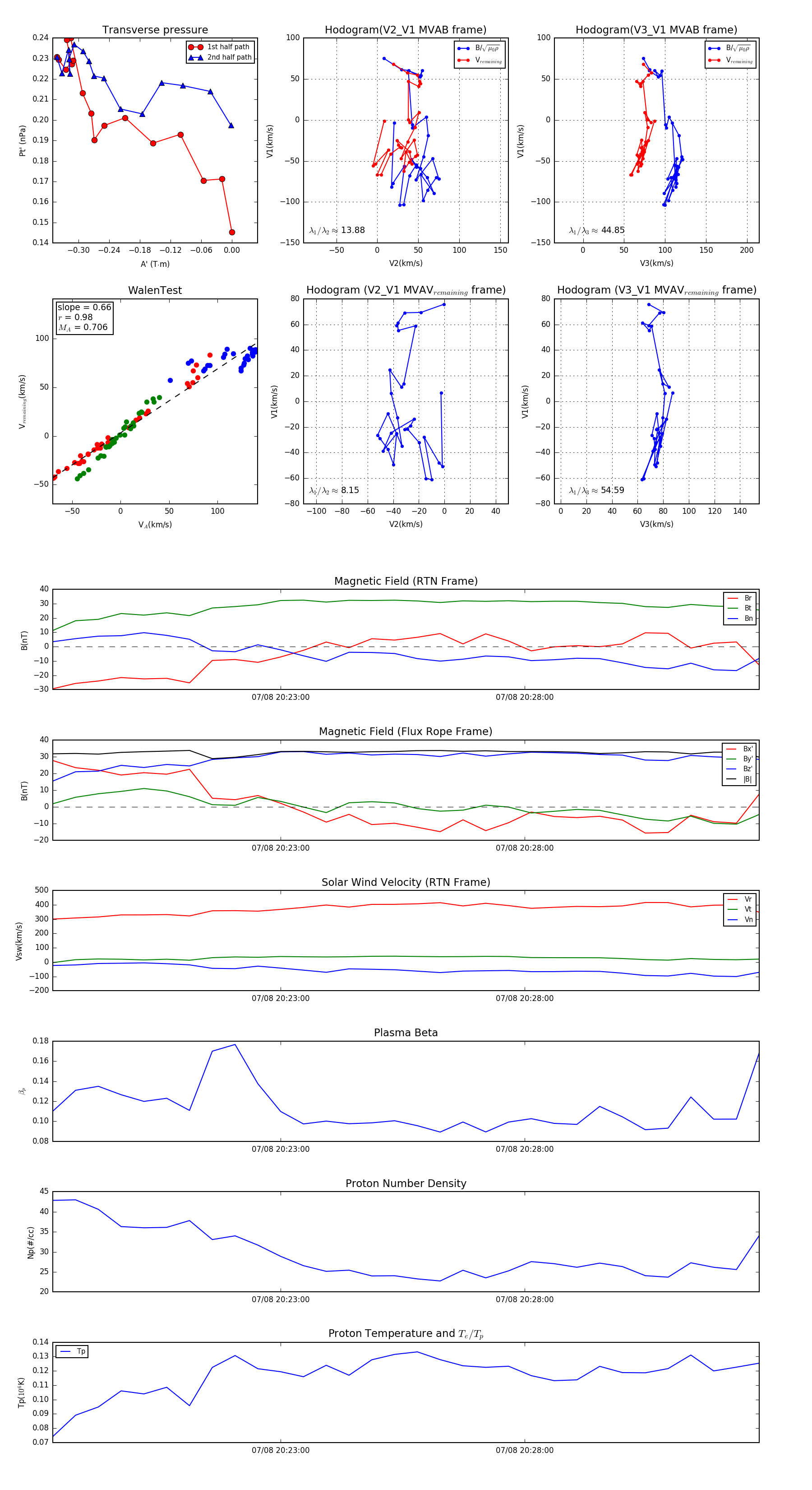
Flux Rope in 2024

Flux Rope Event 2024-07-08 20:18:20 ~ 2024-07-08 20:32:48 (869 seconds)


plot