HOME   LIST
‹–   –›

Flux Rope in 2024

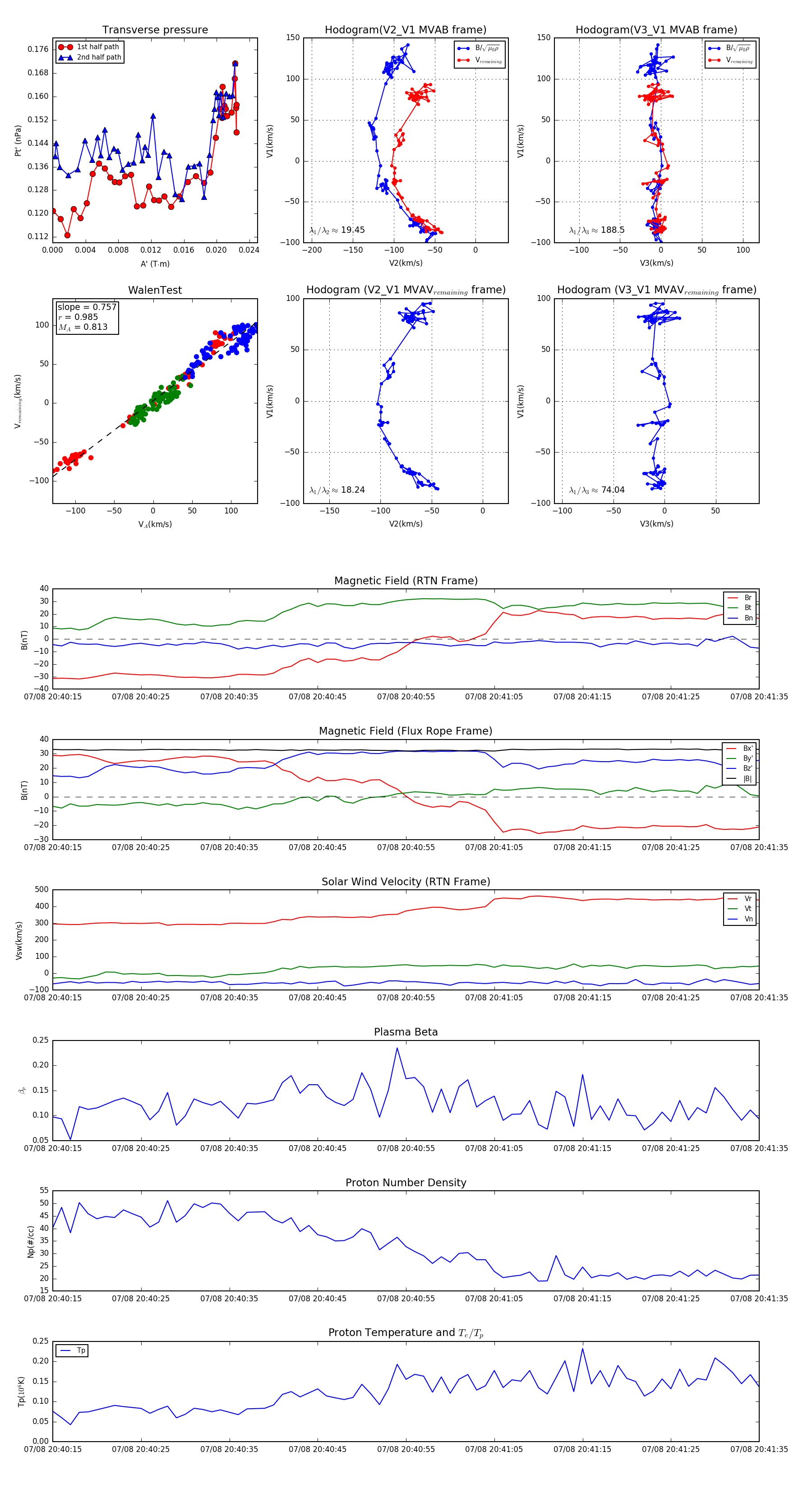
Flux Rope Event 2024-07-08 20:40:15 ~ 2024-07-08 20:41:35 (81 seconds)


plot