HOME   LIST
‹–   –›

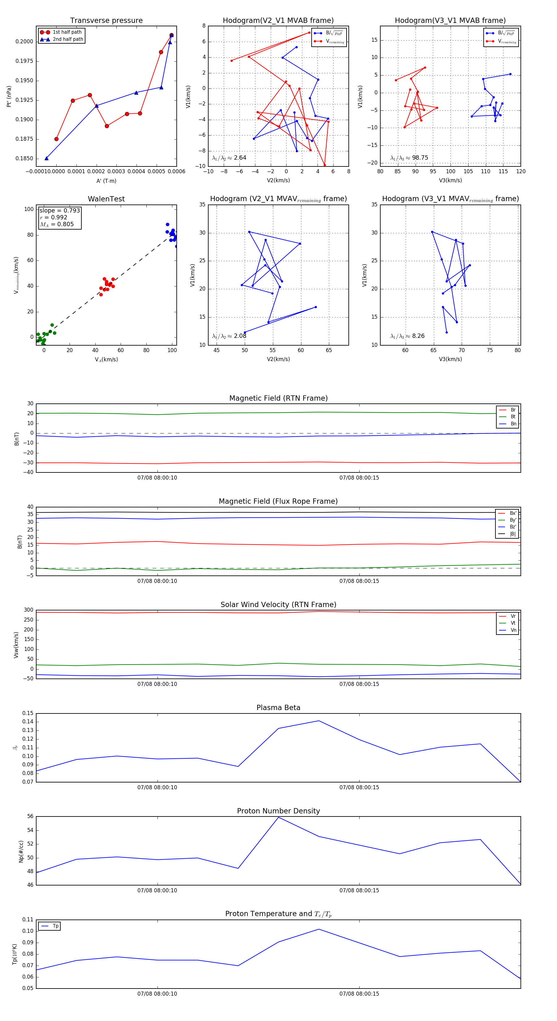
Flux Rope in 2024

Flux Rope Event 2024-07-08 08:00:07 ~ 2024-07-08 08:00:19 (13 seconds)


plot