HOME   LIST
‹–   –›

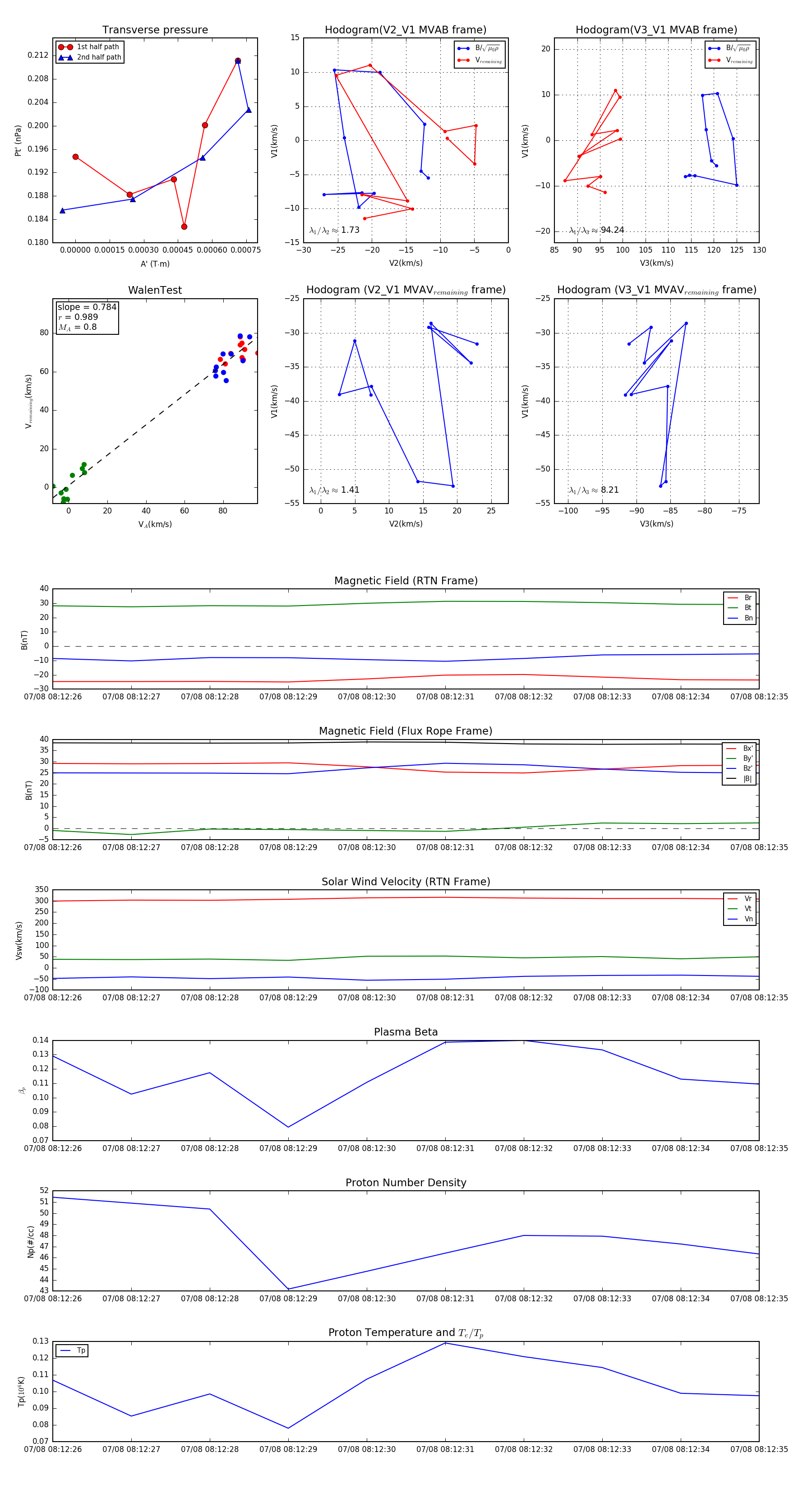
Flux Rope in 2024

Flux Rope Event 2024-07-08 08:12:26 ~ 2024-07-08 08:12:35 (10 seconds)


plot