HOME   LIST
‹–   –›

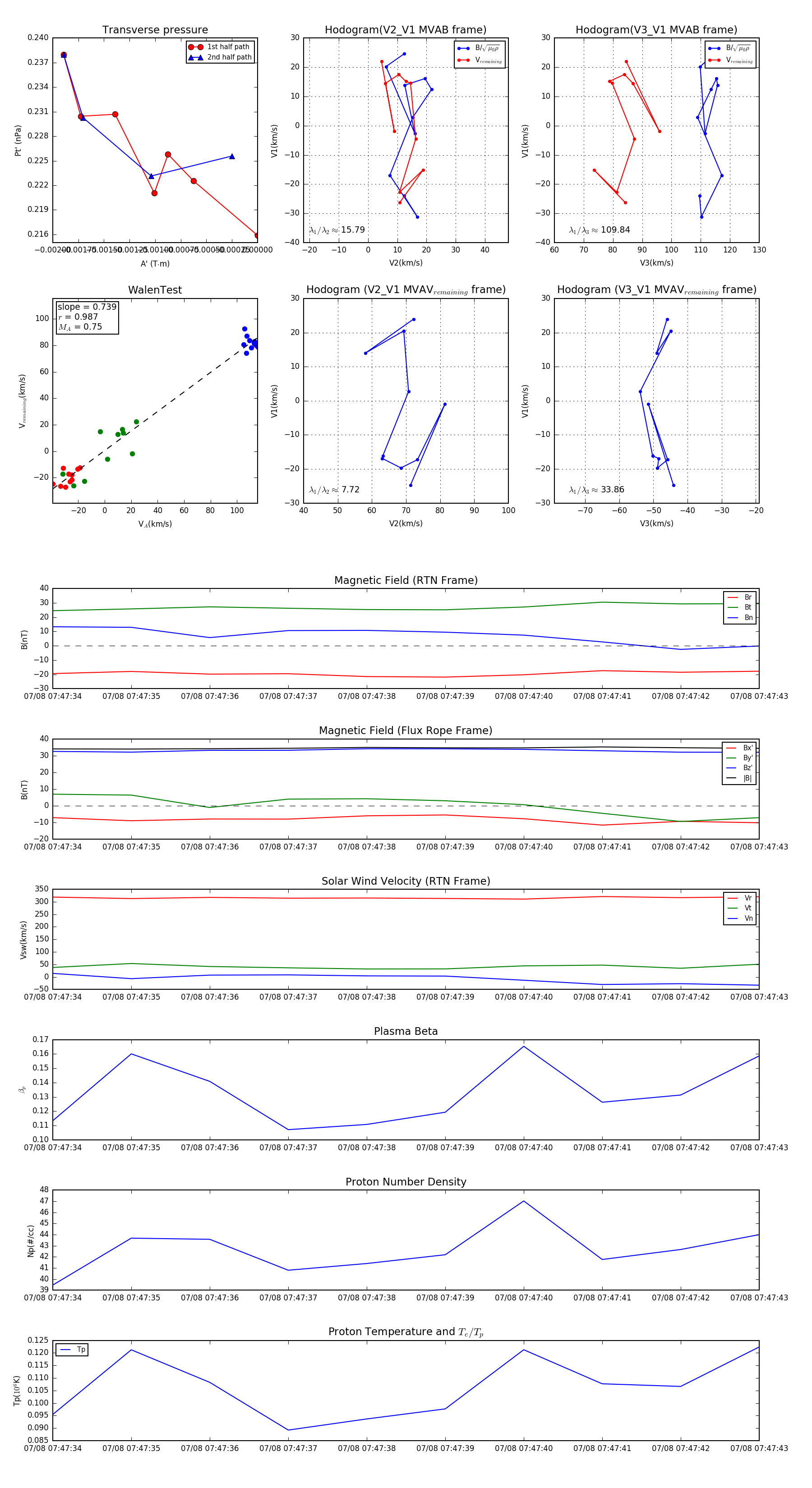
Flux Rope in 2024

Flux Rope Event 2024-07-08 07:47:34 ~ 2024-07-08 07:47:43 (10 seconds)


plot