HOME   LIST
‹–   –›

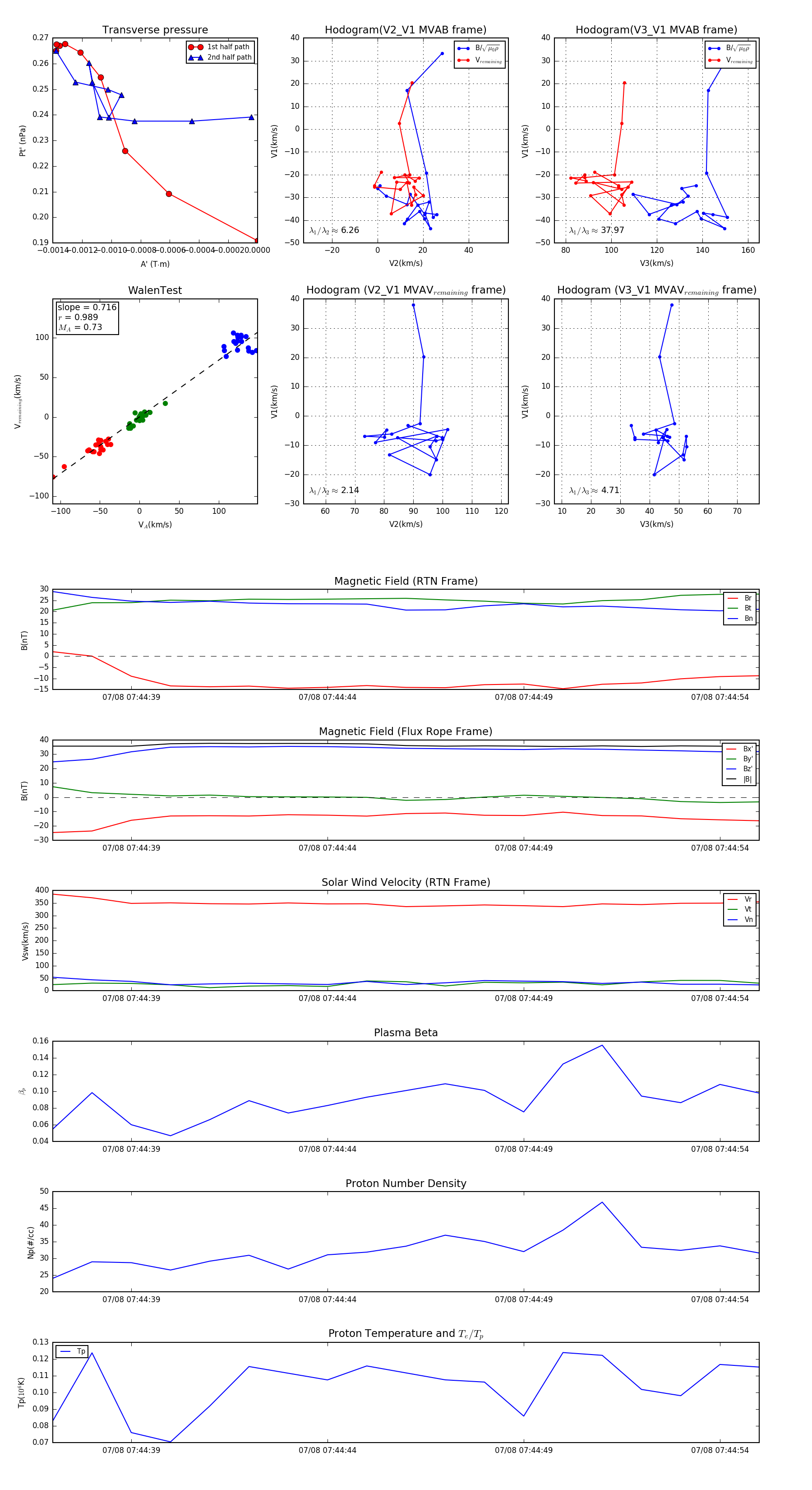
Flux Rope in 2024

Flux Rope Event 2024-07-08 07:44:37 ~ 2024-07-08 07:44:55 (19 seconds)


plot