HOME   LIST
‹–   –›

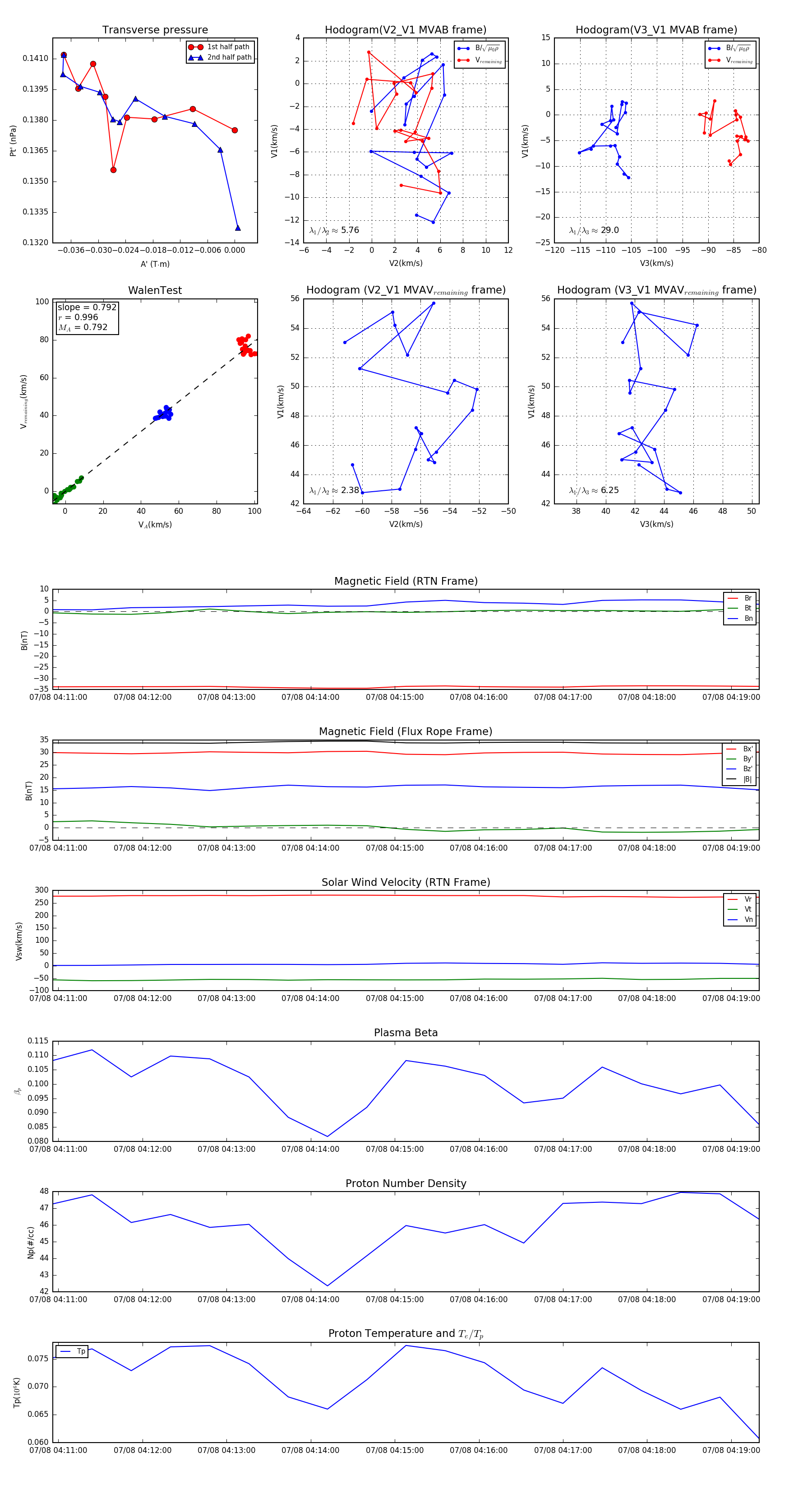
Flux Rope in 2024

Flux Rope Event 2024-07-08 04:10:56 ~ 2024-07-08 04:19:20 (505 seconds)


plot