HOME   LIST
‹–   –›

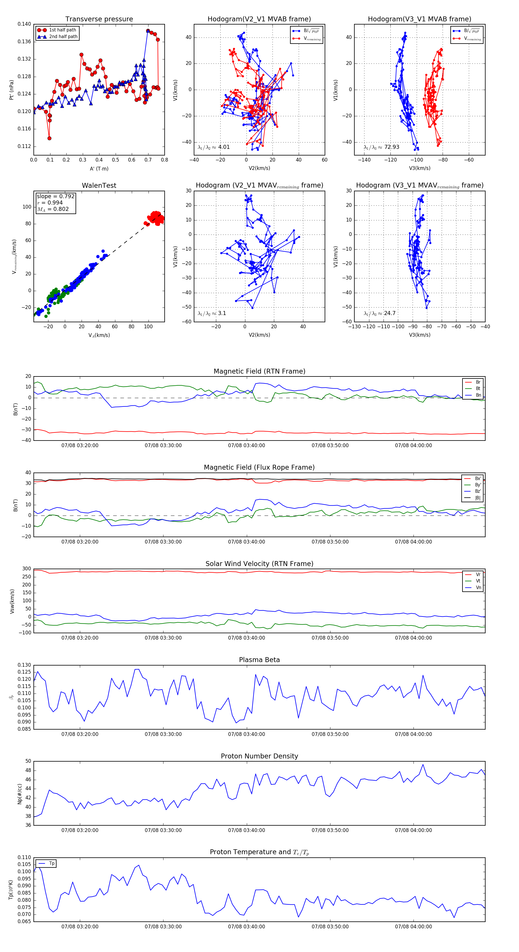
Flux Rope in 2024

Flux Rope Event 2024-07-08 03:14:28 ~ 2024-07-08 04:08:36 (3249 seconds)


plot