HOME   LIST
‹–   –›

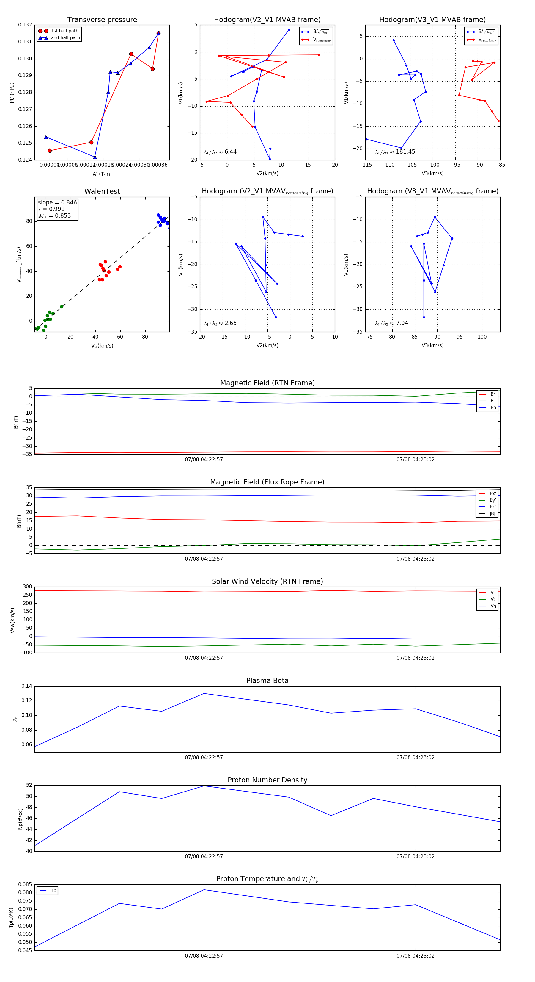
Flux Rope in 2024

Flux Rope Event 2024-07-08 04:22:53 ~ 2024-07-08 04:23:04 (12 seconds)


plot