HOME   LIST
‹–   –›

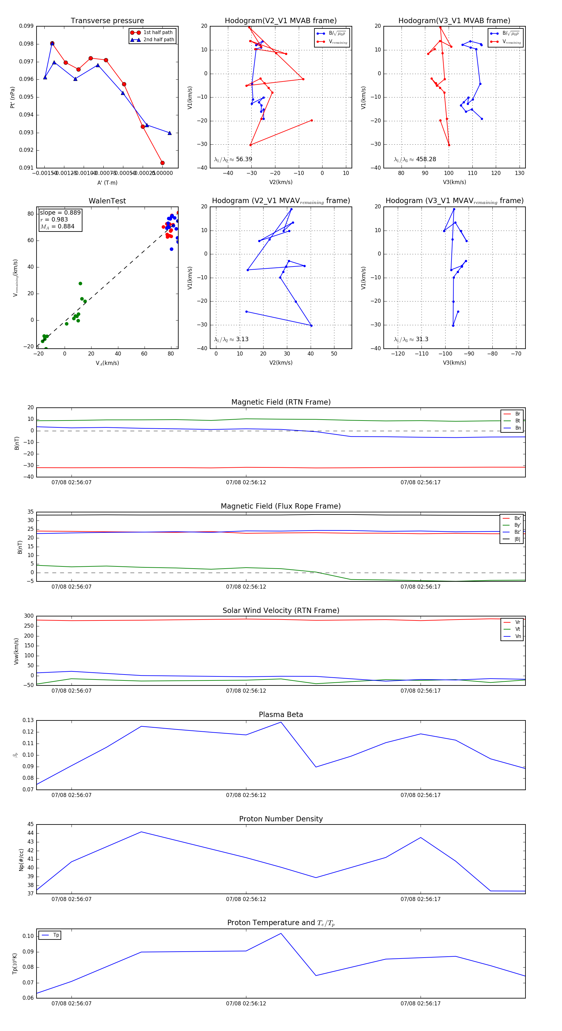
Flux Rope in 2024

Flux Rope Event 2024-07-08 02:56:06 ~ 2024-07-08 02:56:20 (15 seconds)


plot