HOME   LIST
‹–   –›

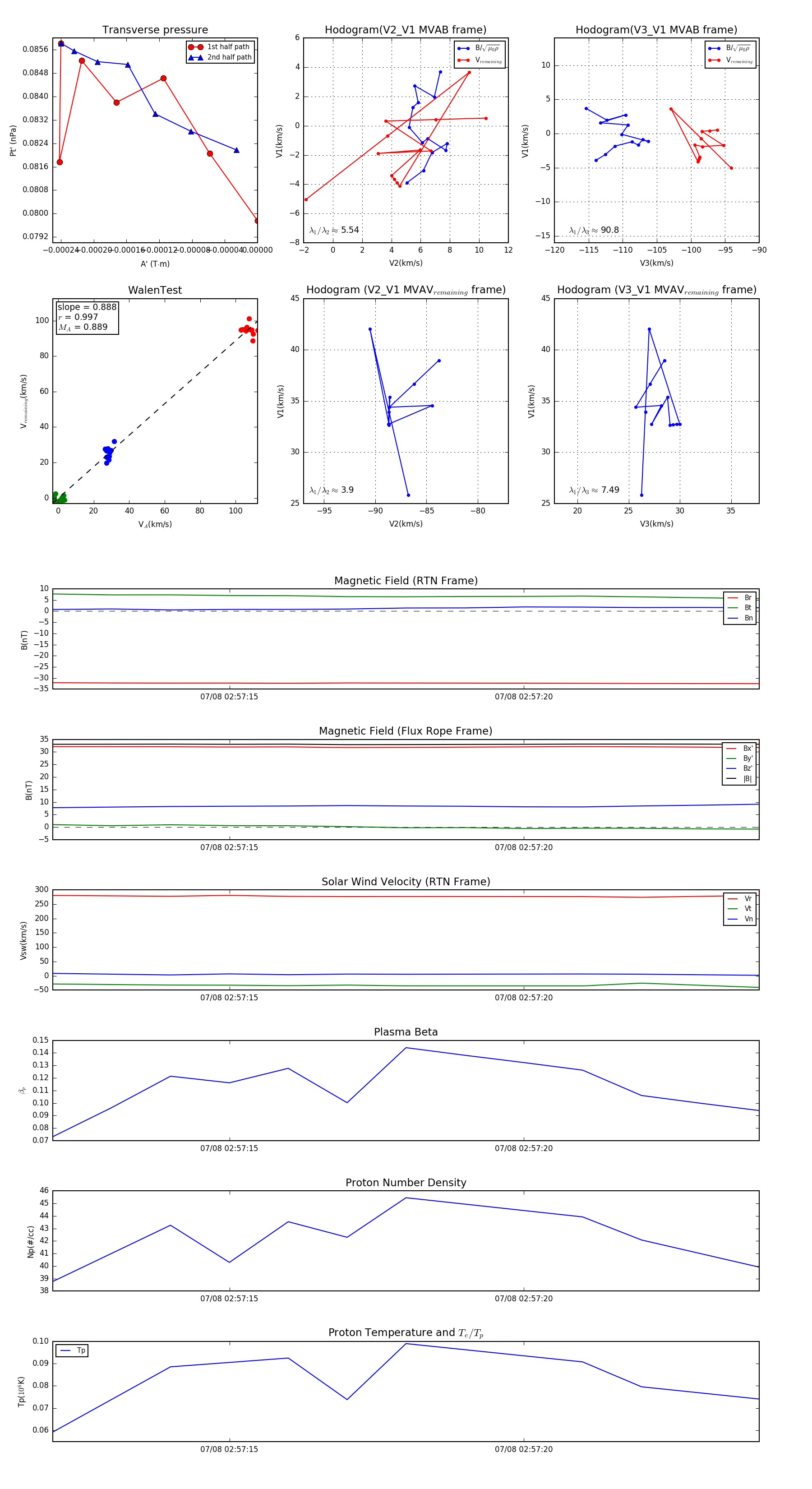
Flux Rope in 2024

Flux Rope Event 2024-07-08 02:57:12 ~ 2024-07-08 02:57:24 (13 seconds)


plot