HOME   LIST
‹–   –›

Flux Rope in 2024

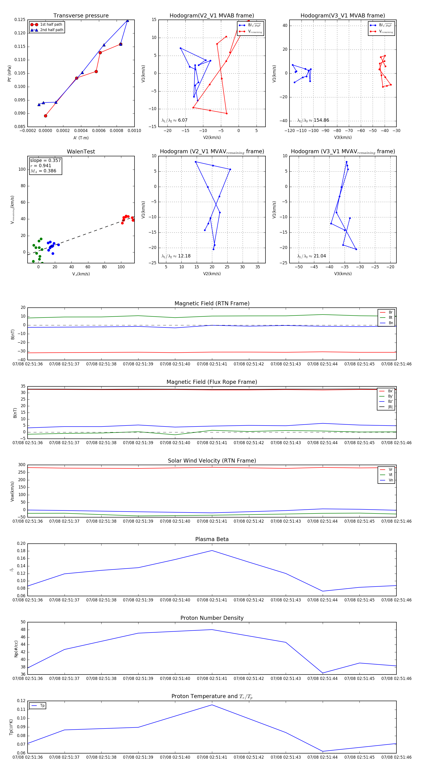
Flux Rope Event 2024-07-08 02:51:36 ~ 2024-07-08 02:51:46 (11 seconds)


plot