HOME   LIST
‹–   –›

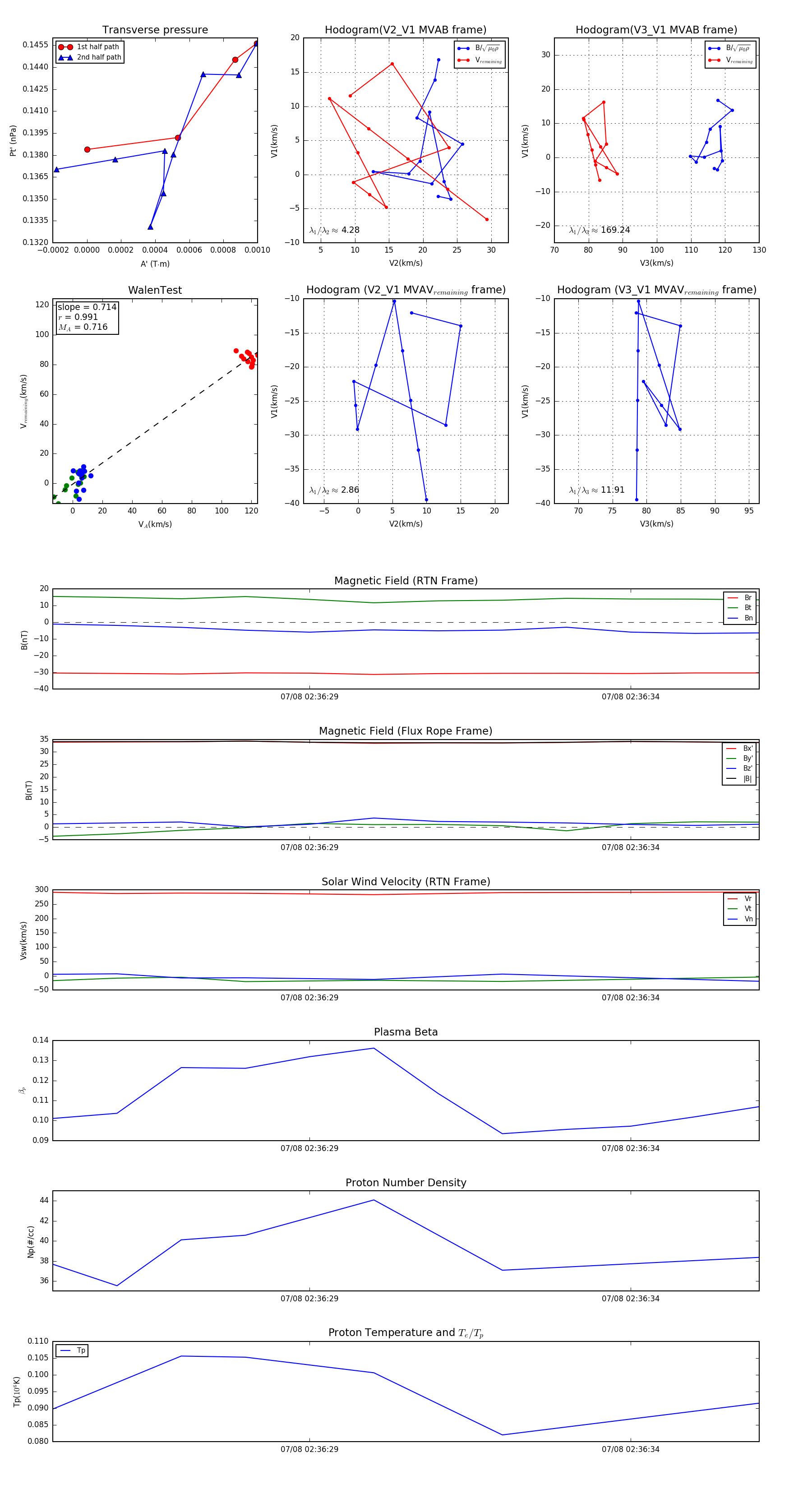
Flux Rope in 2024

Flux Rope Event 2024-07-08 02:36:25 ~ 2024-07-08 02:36:36 (12 seconds)


plot