HOME   LIST
‹–   –›

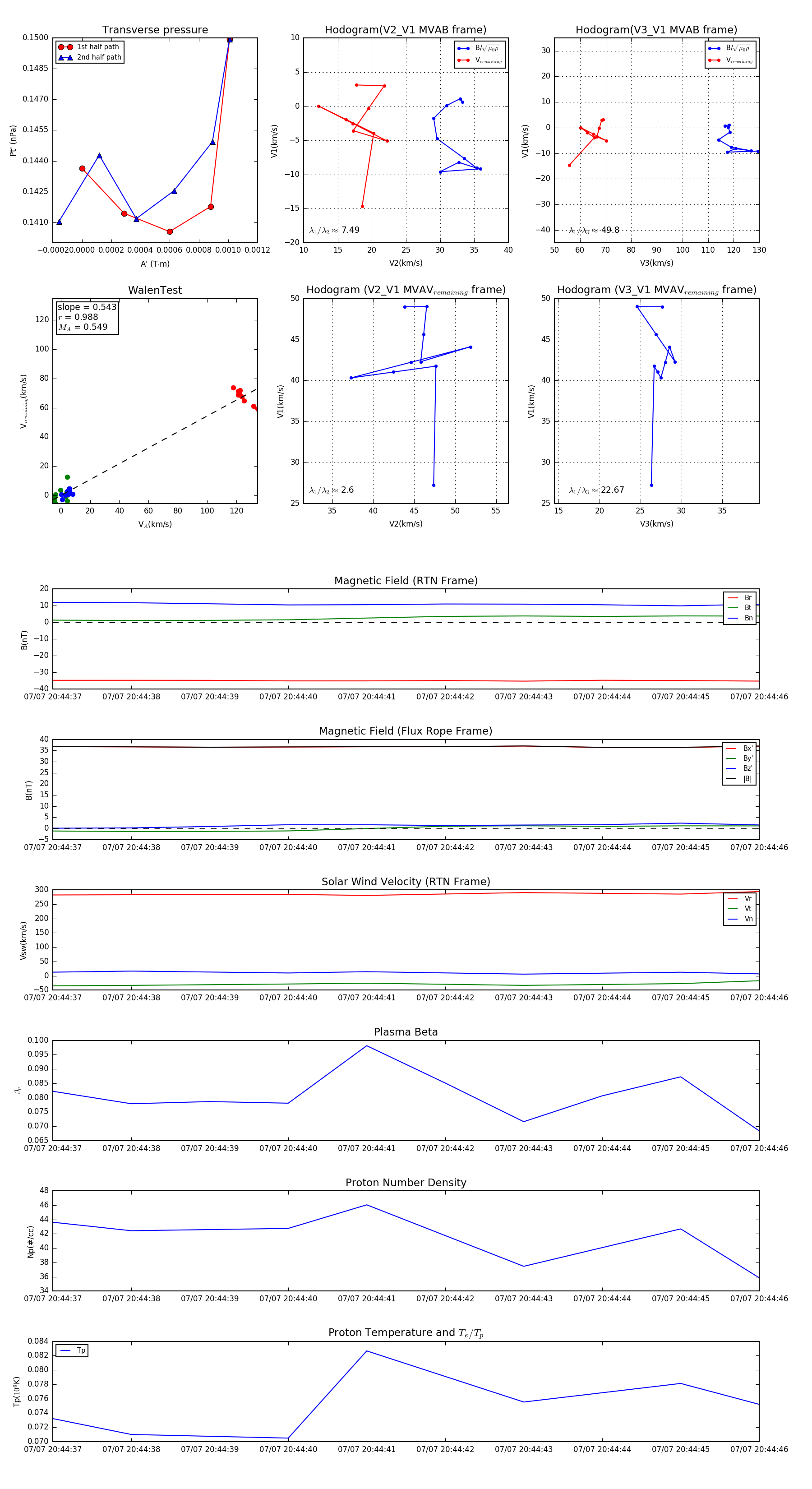
Flux Rope in 2024

Flux Rope Event 2024-07-07 20:44:37 ~ 2024-07-07 20:44:46 (10 seconds)


plot