HOME   LIST
‹–   –›

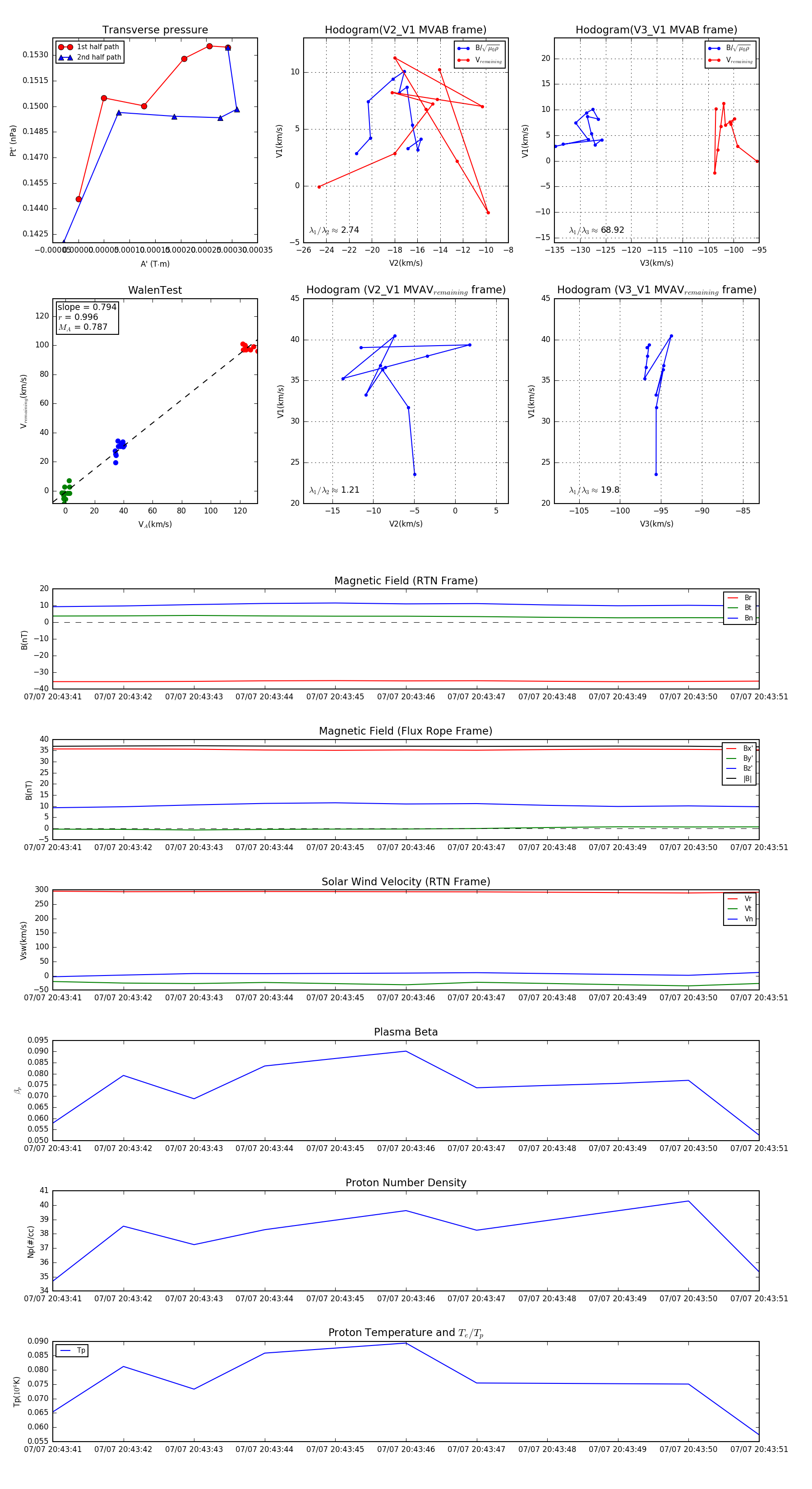
Flux Rope in 2024

Flux Rope Event 2024-07-07 20:43:41 ~ 2024-07-07 20:43:51 (11 seconds)


plot