HOME   LIST
‹–   –›

Flux Rope in 2024

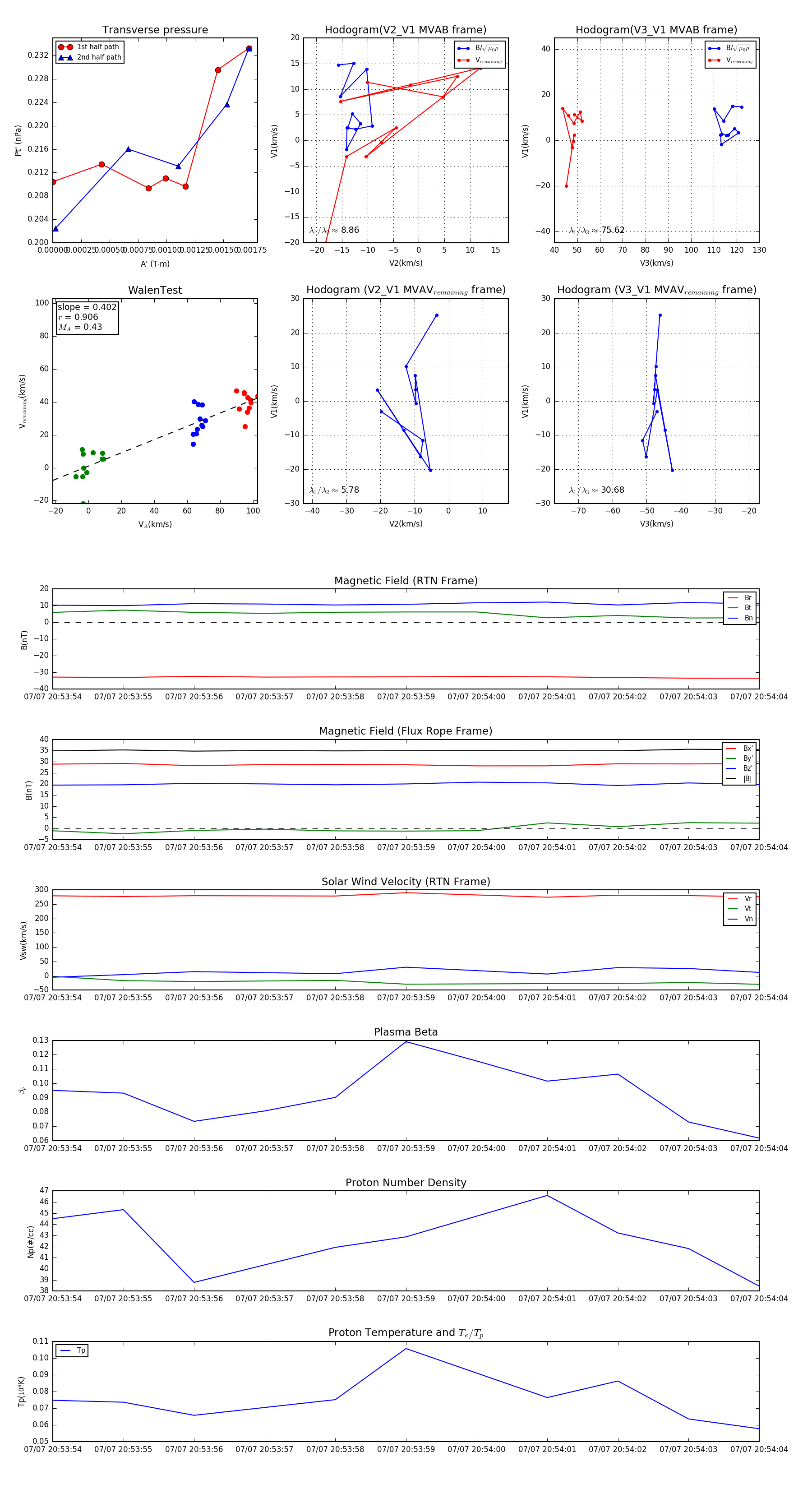
Flux Rope Event 2024-07-07 20:53:54 ~ 2024-07-07 20:54:04 (11 seconds)


plot