HOME   LIST
‹–   –›

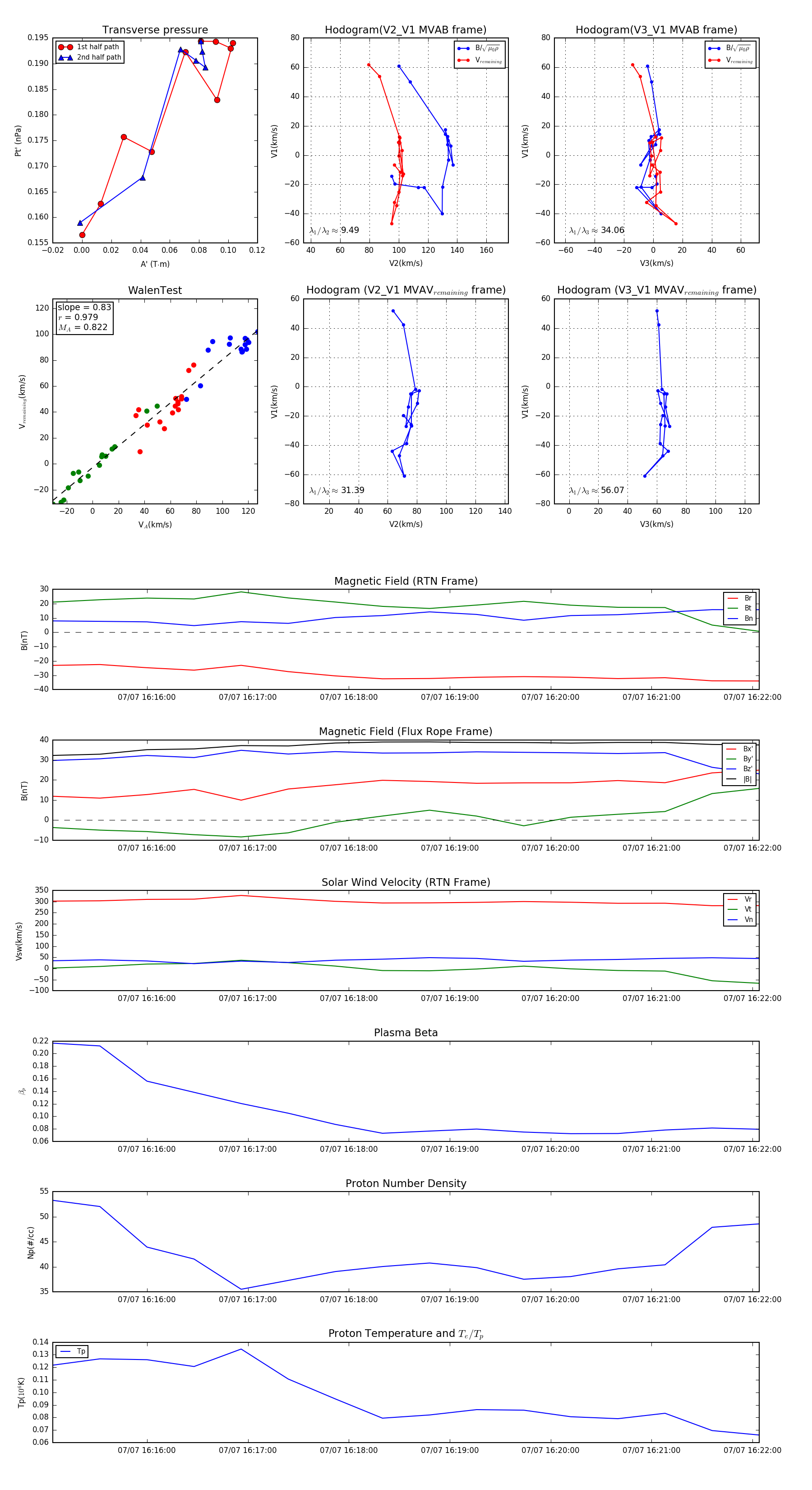
Flux Rope in 2024

Flux Rope Event 2024-07-07 16:15:04 ~ 2024-07-07 16:22:04 (421 seconds)


plot