HOME   LIST
‹–   –›

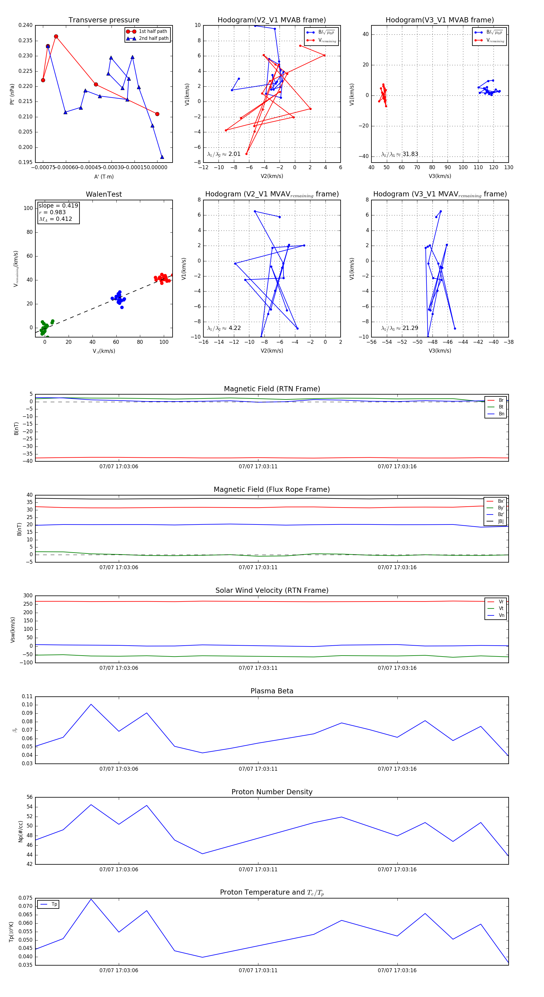
Flux Rope in 2024

Flux Rope Event 2024-07-07 17:03:03 ~ 2024-07-07 17:03:20 (18 seconds)


plot