HOME   LIST
‹–   –›

Flux Rope in 2024

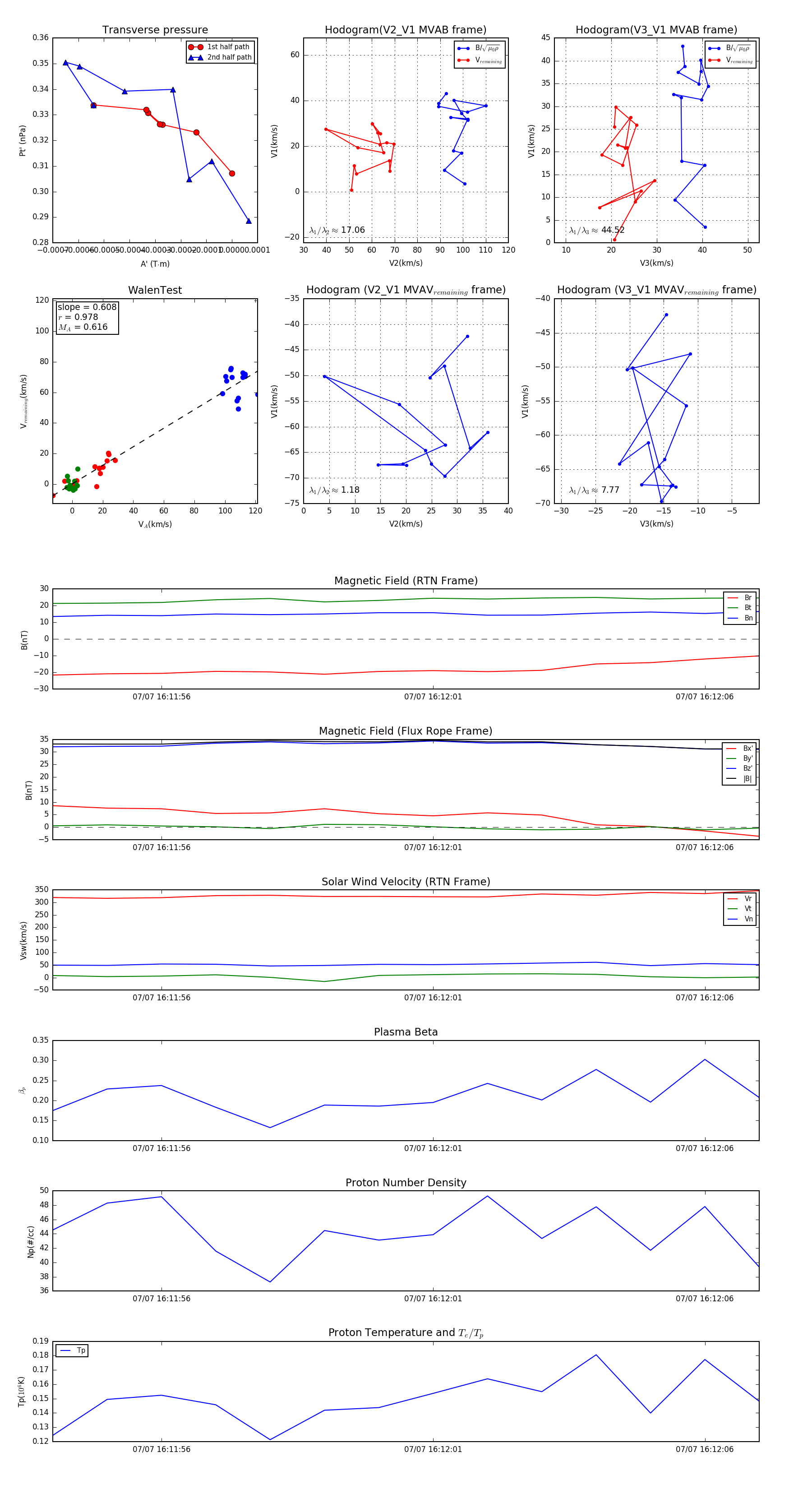
Flux Rope Event 2024-07-07 16:11:54 ~ 2024-07-07 16:12:07 (14 seconds)


plot