HOME   LIST
‹–   –›

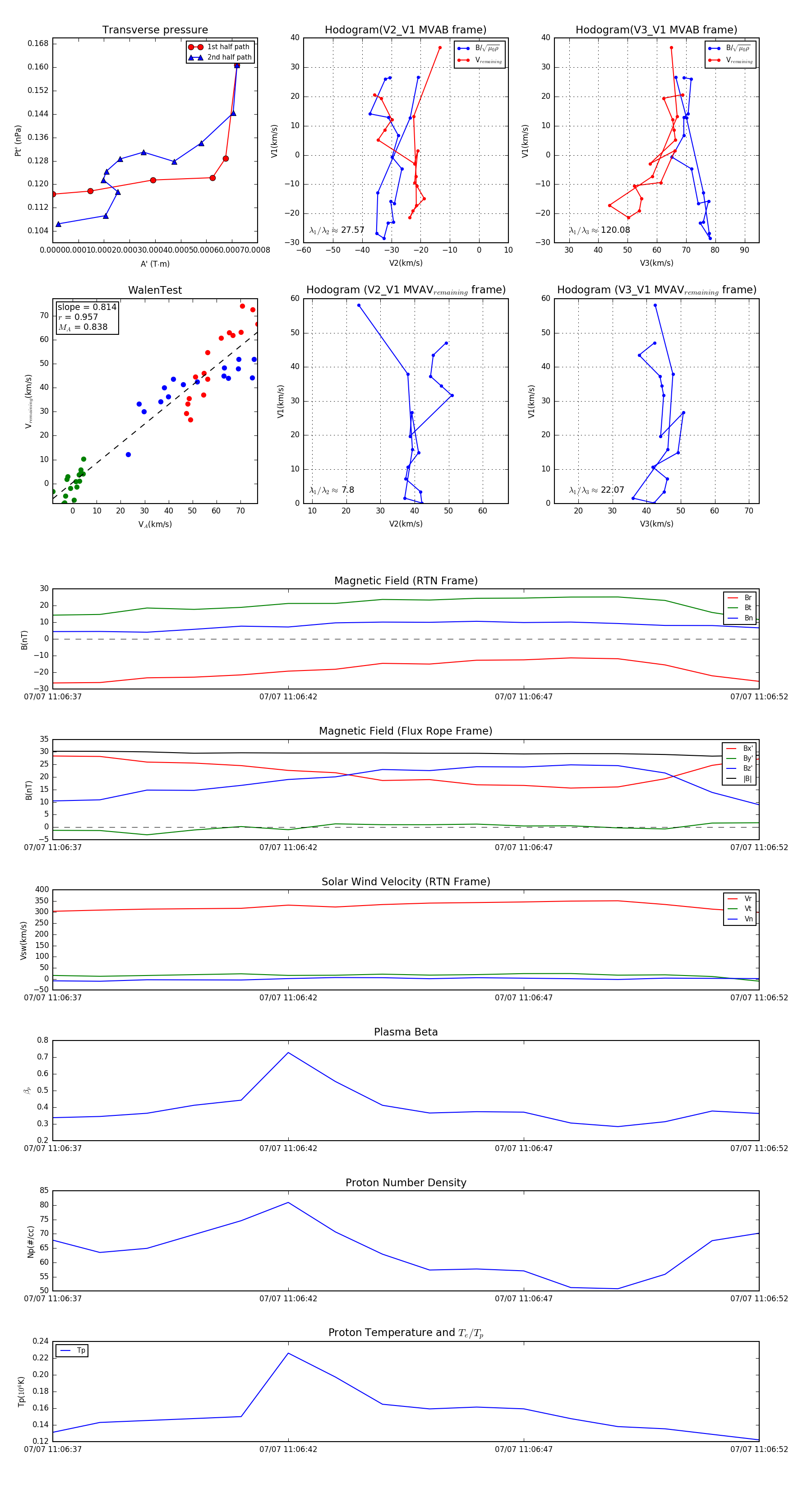
Flux Rope in 2024

Flux Rope Event 2024-07-07 11:06:37 ~ 2024-07-07 11:06:52 (16 seconds)


plot