HOME   LIST
‹–   –›

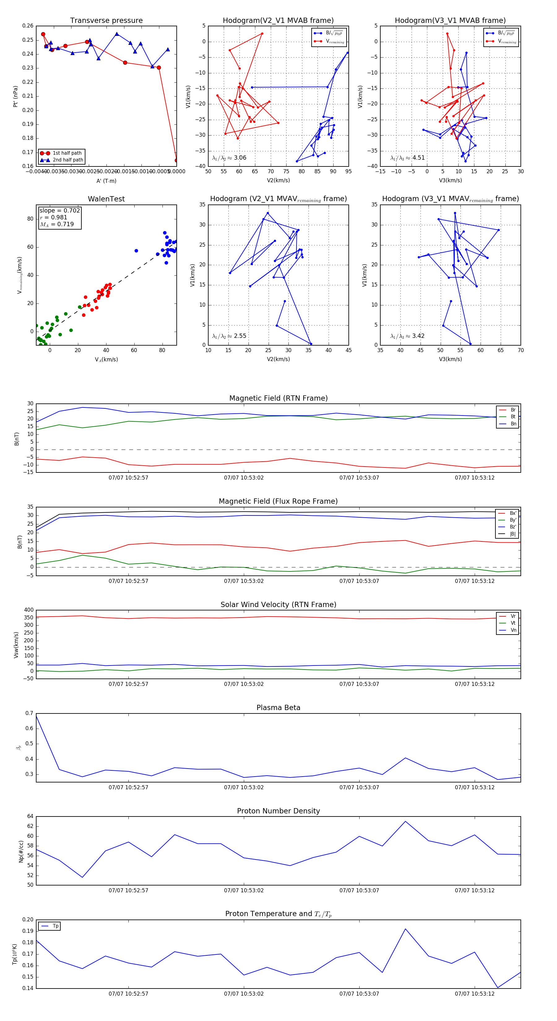
Flux Rope in 2024

Flux Rope Event 2024-07-07 10:52:53 ~ 2024-07-07 10:53:14 (22 seconds)


plot