HOME   LIST
‹–   –›

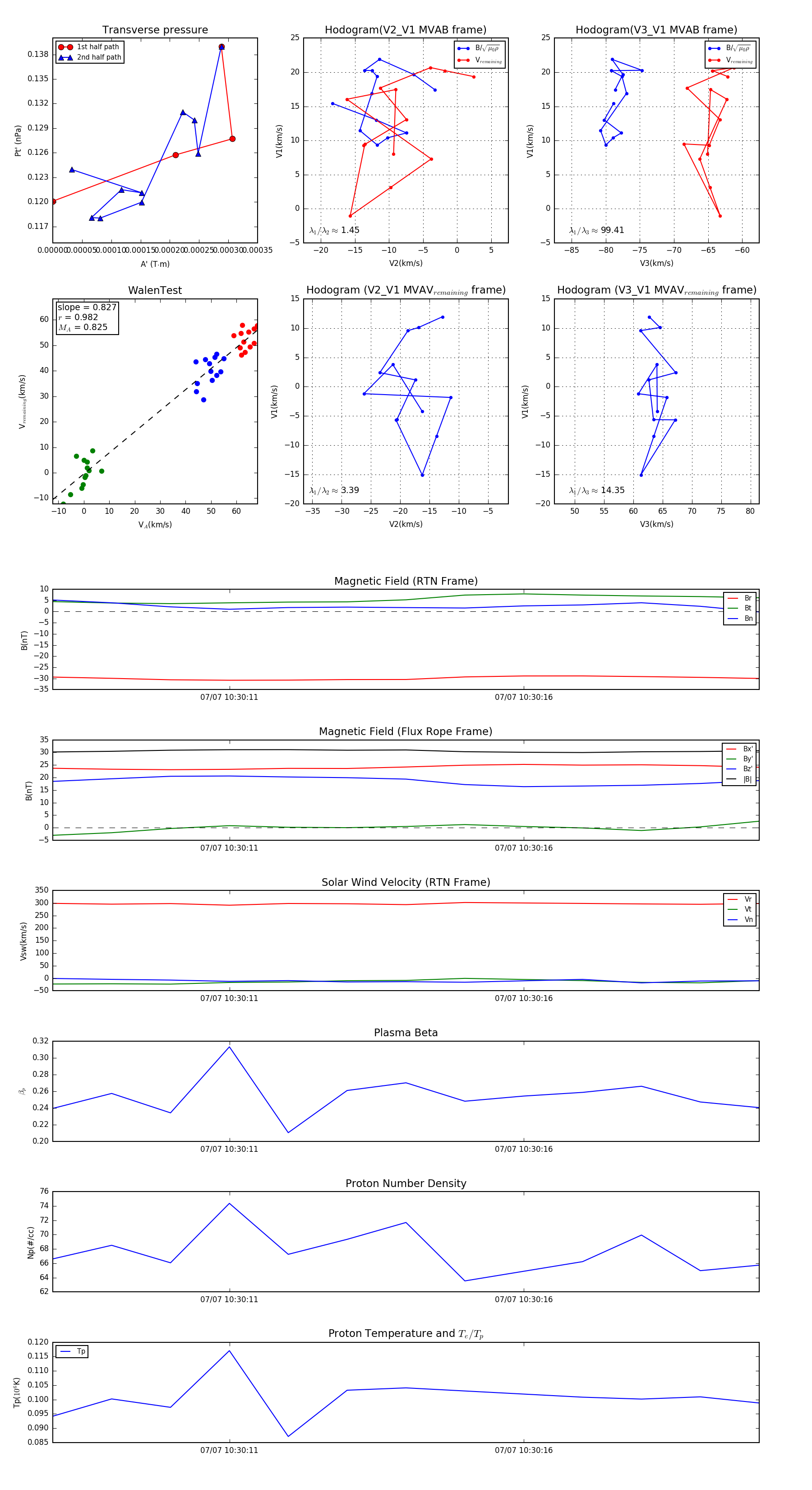
Flux Rope in 2024

Flux Rope Event 2024-07-07 10:30:08 ~ 2024-07-07 10:30:20 (13 seconds)


plot