HOME   LIST
‹–   –›

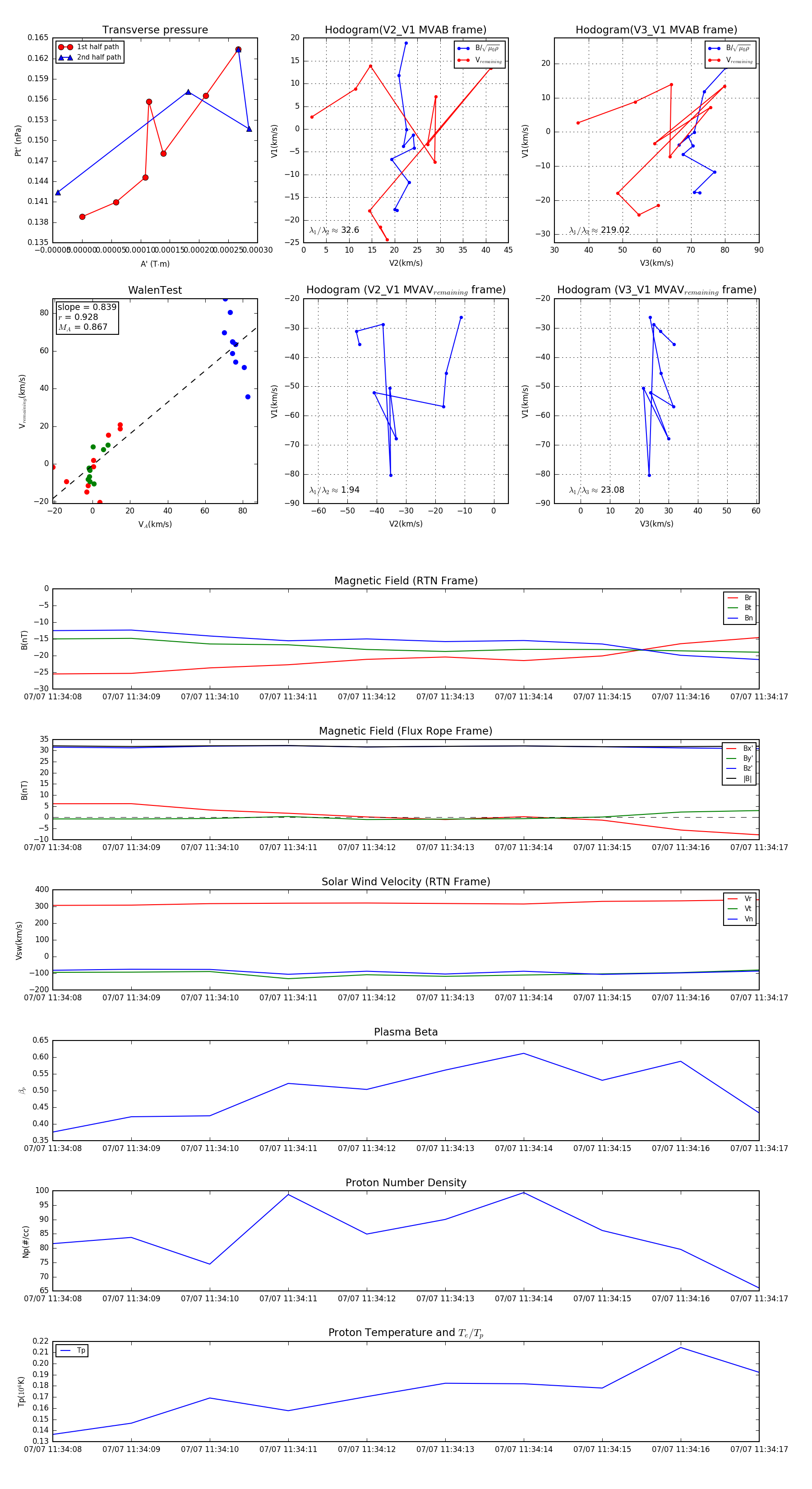
Flux Rope in 2024

Flux Rope Event 2024-07-07 11:34:08 ~ 2024-07-07 11:34:17 (10 seconds)


plot