HOME   LIST
‹–   –›

Flux Rope in 2024

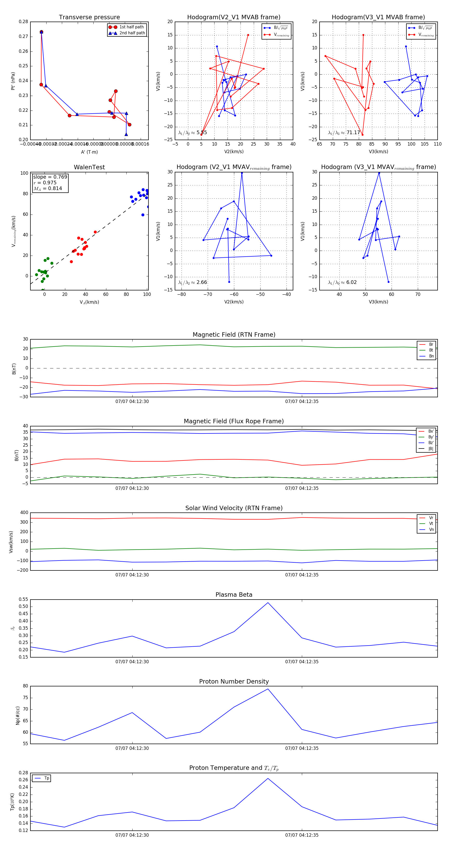
Flux Rope Event 2024-07-07 04:12:27 ~ 2024-07-07 04:12:39 (13 seconds)


plot