HOME   LIST
‹–   –›

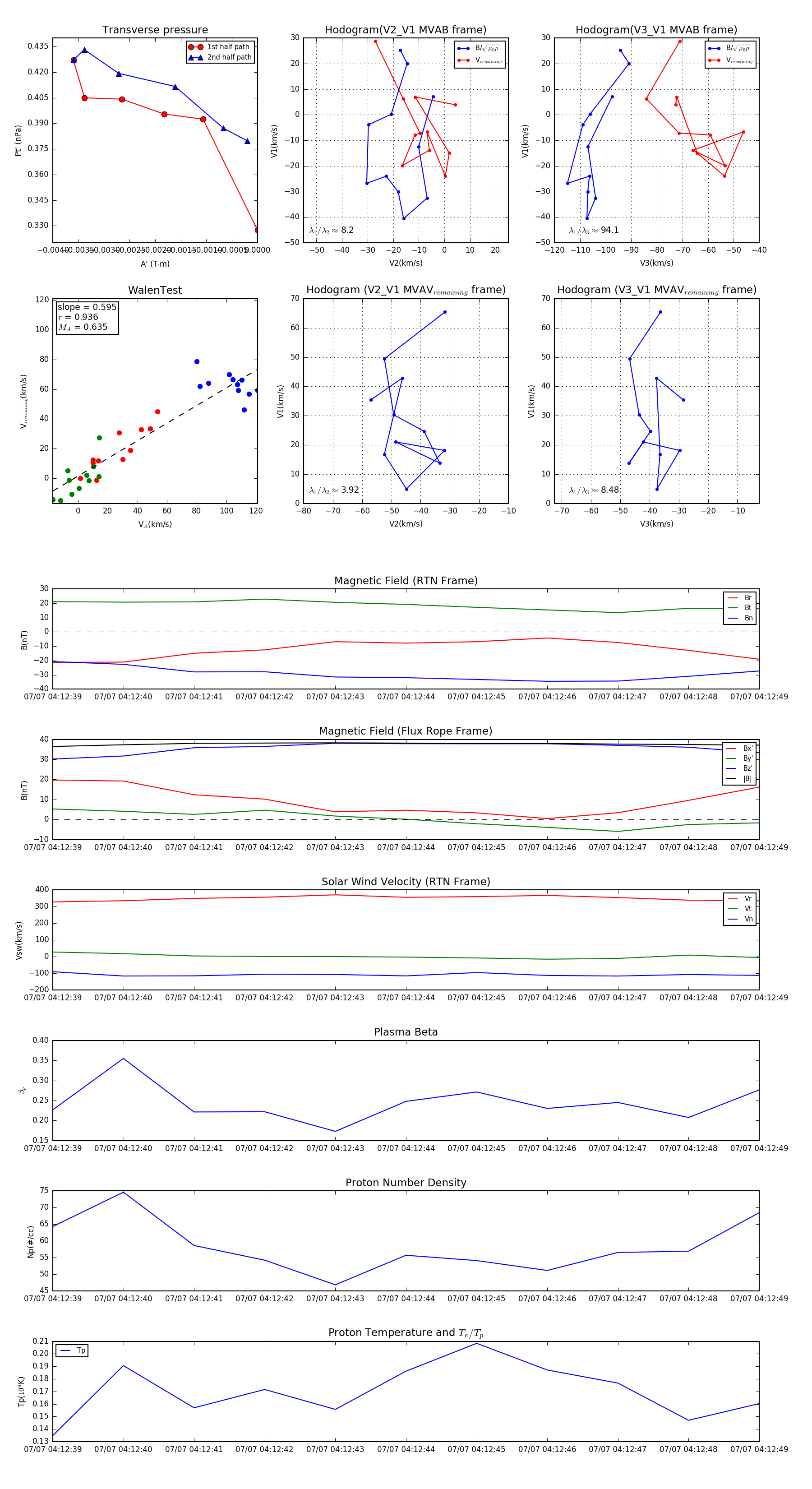
Flux Rope in 2024

Flux Rope Event 2024-07-07 04:12:39 ~ 2024-07-07 04:12:49 (11 seconds)


plot